广电总局游戏新规:名称一律不准使用英文,打斗不能有任何液体
4月22日起全国范围内将开放受理国产及进口游戏审批。新的版号申请注意事项显示游戏申请有了新变化:
游戏名称一律不允许使用英文(online、web等)、通用词(例:竞技、上海竞技),必须使用中国标准简体汉字。
道具抽取系统不能以抽取概率百分比表示,必须精确到抽几次能中。
宗教迷信、算命、绿色血等不能出现。打斗系统任何颜色的液体都不能出现,尸体需尽快消失。
未成年人账号中结婚系统不可开放。可设置不经过结婚系统但享受结婚系统带来的收益。


版号新增注意事项
一、受理时间:4月22日全国开放受理
受理原则:按申报时间顺序依次受理
三、最终审批部门:中宣部出版局。
四、关键词:新增申报材料、事后监管、修改次数限制
五、新增申报材料:
1、提交游戏介绍视频(宣传类视频不可以)。时间不少于10分钟,内容包含:游戏标题、登陆界面、健康忠告、主要打斗场面、消费支付场景、主要情节关卡、所有角色形象、可进入场景等所有可体验的系统。战斗系统需展示战斗过程和战斗效果,展示时间不低于2分钟(包含在总时长内);客户端和网页游戏需展示防沉迷时间提示点及收益情况。第三类小游戏可不提供视频材料。
2、游戏内容简介版介绍。除原要求的图文详细介绍之外需另外提供一份纯文字说明的简介版,包括但不限于游戏故事背景、游戏情节、游戏玩法、游戏功能等。
3、运营单位游戏运营情况的详细说明,包括成立时间、最早开展游戏运营的时间、运营过已下线的游戏及正在线上运营的所有游戏产品。
4、申报产品需提交精确到月的游戏预计上线时间(谨慎,后文有详细说明)。
六、其他注意事项
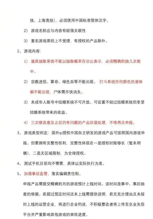
1、游戏名称:
1)游戏名称一律不允许使用英文(online、web等)、通用词(例:竞技、上海竞技),必须使用中国标准简体汉字。
2)游戏名称应与内容有较强关联性
3)重名游戏原则上不受理,有授权的产品除外。
2、游戏内容
1)道具抽取系统不能以抽取概率百分比表示,必须精确到抽几次能中。
2)宗教迷信、算命、绿色血等不能出现。打斗系统任何颜色的液体都不能出现,尸体需尽快消失。
3)未成年人账号中结婚系统不可开放。可设置不经过结婚系统但享受结婚系统带来的收益。
4)三次修改意见之后仍有问题的产品回退处理,不得再次申报。
3、游戏类型判定:国外ip授权中国自主研发的游戏产品可按照国内游戏申报。但要拥有完整性权利,完整性体现在一是授权时限够长(暂未明确),二是无区域限制,为全球授权。
4、测试手机目前均不需要,具体以实际执行为准。
5、加强事后监管,落实编辑责任制。
申报产品需提交精确到月的游戏预计上线时间。该时间是事中、事后抽查的依据。若超过预定时间还未上线需提供说明,若无充分理由且未按时上线的运营企业,将进行企业约谈,不积极整改者将上传至企业失信平台并严重影响其他游戏的审批进度。
