通过MGM分销裂变实现70天获客20万人

以上只是这套分销裂变系统的基础框架,为了让该系统运行的更稳健更具吸引力,小优也增加了很多其它的特色内容:

小优和游戏推广员系统一样,也支持渠道模式的入驻。即XXX银行是一家渠道,该渠道可以视为小优的分销渠道,该银行下面的每位员工可以视为分销员,每位分销员的业绩之和即是XXX银行的分销业绩。
按照XXX银行来查询时,可以查询出该渠道总的邀友人数和分销订单笔数、分销佣金金额。按XXX银行员工张三或李四来查询时,即可查询出张三或李四单个推广员的上述数据。结算时可以向张三或李四个人结算,也可以向XXX银行这个渠道统一结算。
小优分销裂变的功能上线后,运行效果一直很好很不错,因数据保密原因此处不分享相关的数据。
联联周边游也有类似的分销裂变功能,而且他们的邀请海报和文案做的相当不错,有兴趣的读者可以识别下图中的二维码完整体验下该流程。

三、金融行业的MGM裂变
上述小优模式还是比较简单且通俗易懂的,真正做的比较深比较持久的还得看互联网金融行业。目前几乎所有的互联网金融公司和产品,无论是消费金融公司、小贷公司、传统银行或者保险机构,都在深耕MGM,你很难找到没有做MGM的公司。
例如招联金融和360借条这些公司,2018年左右就开始做MGM直到现在。以下就是360借条小程序内的几个MGM分销裂变活动首页截图。

360借条小程序中,MGM活动的展示和曝光可谓无孔不入。首先会有MGM活动的首页弹窗(如下右图所示,而且每次弹的MGM活动还不一样),其次首页第一屏8个金刚区(如下左图所示)有3个点进去之后都是MGM老带新的活动页面,其次3张轮播图跳转后也全都是MGM活动的页面。
虽然这7个入口跳转后的页面显示内容不一样,但其实质都是MGM老带新,让人防不胜防。但要想做好MGM老带新,则需要将这些裂变玩法做到系统化和流程化,梳理清楚老带新的整条链路,制定各个关键环节的运营策略,将各环节数据提升到最好。

我们先简要梳理下MGM分销裂变活动的关键流程点,如下图所示。首先,MGM活动要有一些前端的活动页面入口,这个可以是基于某个具体场景的,比如“我”的360借条额度很低然后我想要提额,这就有了如上左图的“天天提大额”的场景,也可以是不基于任何场景的。
下面这张流程图很重要,本章节会围绕这张图展开来讲解。这张图有M1和M2两个名词或者概念,读者平时看MGM的文章时也会经常看到M1和M2的叫法,这里我们先来简单解释下这2个概念。

1. M1和M2缘起
这里的M1和M2并不是统计学货币供应量层次划分原则里面的M1狭义货币和M2广义货币。你可以结合MGM的全称Member Get Member来理解M1和M2。M1是Member Get Member中的第1个Member,M2是里面的第2个Member。
当然你也可以结合老子《道德经》里面的“道生一,一生二,二生三,三生万物”来理解,M1生M2,契合了老会员M1带新会员M2。不管你怎么来理解M1和M2,但最终你只需要记住,M1就是邀请人看到的页面,M2是被邀请人看到的页面。
如下就是360借条某个MGM活动的M1和M2页面。可能有人会问,为什么要有2个页面,被邀请人也看到M1这个页面不行么?或者邀请人也看到的是M2页面不行吗?

先说答案:不行,下面我来说下理由。前面我讲过一段话“MGM活动要梳理清楚老带新的整条链路,制定各个关键环节的运营策略”。假定M1和M2看到的是同一个页面,那么就会存在以下几个问题:
这个M1或者M2页面如何在有限的篇幅里面(比如2-3屏页面高度以内)阐述出产品或者活动的价值,要让邀请人和被邀请人都能清楚的知道你的产品能怎样帮助他们解决问题、带来什么具象的价值。以上分别是M1和M2的内容,每个页面几乎都是2屏+的内容,如果合到1个页面上则至少有3屏+的内容。如此多的内容,怎么凸显重点,怎么提升转化率?
官方或平台产品的诉求是希望M1能帮助产品完成纳新,M1的诉求是提额或者拿到各种现金或优惠券奖励,M2的诉求是帮M1完成任务或者在平台获得额度拿到借款。3个角色的诉求不尽相同,如何在有限的页面空间中合理呈现出来?
M1和M2的内容如果糅杂在一起,M2会认为我把你邀请人M1当朋友,你M1把我M2当做提额工具人当做韭菜割想从我身上赚钱(获得额度奖励邀请人50元+被邀请人首次借款返2.8%),M1和M2两者之间友谊的小船说翻就翻。你还怎么指望M1去帮你拉新?
在流量如此昂贵的现在,M1和M2的内容糅杂在一个页面的做法不可取,平台或运营人员需要单独设计制作M1和M2的页面,需要为邀请人和被邀请人单独设计他们的预期行动路线,需要单独做对应的数据埋点统计。
这样才能更好的分析问题和解决问题,要不你很难搞清楚M2的转化率低是因为奖品吸引力不够、点击按钮位置太靠后、转化门槛太高,亦或是其它原因。
有些人可能不信邪,觉得他们不行不代表我不行,我可以把页面流程和内容布局做的无懈可击极致完美。你还别杠,你去看市面上90%的MGM活动M1和M2页面都是不一样的,这是先烈们用数据和金钱跑出来的规律,你不要想着去倒反天罡。
M1和M2页面其实还有个专业的叫法叫做landingpage页面,中文译名为着陆页或落地页,该页面的目的是告知用户更多关于产品的信息,让他们get到你的UPS(独特卖点)。
那么问题来了:怎么通过这个落地页在有限的面积区域内和有限的时间里打动用户促进转化?我在另外一篇文章《万字干货:大道至简,增长原来可以如此简单》中提到过如下8个观点,有兴趣的可以跳转过去查看。

2. 奖励吸引M1
MGM活动的第一步就是奖励吸引M1即邀请人。那么怎么样才能吸引M1呢?各家互联网金融公司给出的答案出奇的一致,那就是现金。如下图所示,邀请1人就能赚650元,那么邀请10个人不就能赚6500元了?
6500元对于大多数互联网从业者来说没啥感觉,但对于金融借贷产品的目标客户而言,6500元超过了80%以上用户的月收入。

650元一个人感觉还挺好赚的,只要好友获批额度就能获得50元,好友借款就能获得CPS佣金即借款金额的2.8%最高600元。这么醒目的3个数字刺激着每个M1的心,但事实并非如此,想要拿到这650元/人的奖励难如登天。不信,我拆解给你看。
首先,假定邀请人M1有5000位好友,其分享出去的页面M2有500人会选择打开(10%的打开率已经算高的了),其中又有30%的人会选择输入手机号,到这一步就只有150人会进入到如下的申请页面。
其次,你以为在M2页面输入手机号可以领50元奖励了么?Too young,too naive,M2页面输入手机号只是第一步,M2被邀请人要想完成额度获批需要打开如下图所示第1行的这9个页面,要上传身份证正反面,要验证手机号,要活体识别,一旦中途退出或者放弃了,就无法获得额度,M1的这50元的奖励就没有了。上述150人有多少人能走到最后一步?10%应该算高的吧,这就是15人。
最后,即便有一小部分人走到了最后完成了授信获批了额度,但大多数人的初始额度都不会太高(人均6000元都算高的了),我们往高了估算人均1万的额度,假定首次借款全部借完,则M1邀请人可以获得10000*2.8%=280元的奖励。如果要拿满600元的奖励,则需要首次借款21428元。很多人在借款页面一看年化利率接近24%之后,会以为这么高的利率应该没有多少客户会去借款吧,可实际的数据是获得额度后有50%+的人都借了款。

按如上算法,邀请人M1消耗了他微信里5000位好友的全部信任后,最终能有15人获得额度,5个人完成了借款。然后M1可以获得的收益金额为15*50+7.5*280=2850元,这个金额离M1邀请人最开始的预想收益6500元差远了。
但这点M1邀请人开始的时候是发现不了的,活动结束了也未必会发现。他们只会认为是不是我的邀请链接没有人看到,所以他们会去朋友圈刷屏,或者尝试转发到更多的微信群。
上面我们是站在M1的角度来算的账,这里我们站在公司或者平台的角度来算一算这笔账。首先互联网金融公司的CPS成本(最终放款的)成本是2500元(数据来源>>),但通过上述MGM活动公司支出了多少钱呢?整个过程中公司又赚了多少钱呢?
假定客户借款10000元,年化利率16%(很多公司都是压着24%的红线在跑的),资金成本6%,那么公司可以收取利息1600元,支付给M1的费用为50+280=330元,公司从该客户身上可以赚到1600-330-600=670元。

通过如上MGM方式的CPS获客成本是330元,而通过抖音快手的信息流CPS获客成本2500元,这就不难发现MGM裂变获客为何能获得众多互联网金融借贷平台的重视和青睐了。当然,上述的转化率数据我都是往高了估算的,具体的数值我不方便给出。
言归正传,M1页面上的650元已经足够吸引M1邀请人了,M1转发的动力和意愿有了。而且M1页面上也重点显示了被邀请人M2可以获得的奖励:15天免息和20元现金。
这笔收益是公司或平台出的,这样M1和M2都不会白忙活,属于典型的双赢。M2的意愿也会更强,M1分享的动力也会更强。
3. M1分享链接
在M1页面上M1看到了自身的收益和M2的收益,于是就有了分享的意愿。360借条在不同的产品形态下提供了不同的分享方式,比如360借条小程序端只有微信和海报2种方式,360借条APP则多了一个链接分享的方式。
微信邀请:在小程序端微信的时候可以微信单聊或者群聊,分享后的样式如上左图的小程序卡片所示,被邀请人打开后进入的是小程序。而在APP端微信单聊或者群聊后,显示的样式如上左图的链接方式,打开后是H5页面。
海报邀请:在小程序端点击海报邀请后生成海报图片,只能长按或截图保存。而APP里面则提供直接将海报图片微信单聊或者群聊或者微信朋友圈的方式(如上右图所示),这些海报图片识别后都会打开H5页面。
当年我做MGM的时候,我们的运营同学还想到了一个狠招,分享的时候直接可以选择通讯录邀约,M1点击后活动会申请用户授权通讯录权限,同意后就可以批量勾选需要邀请的好友,确定后系统会自动调用短消息接口并为这些被邀请者每人发送1条营销短信。
后面这个方案被合规的同事给按住了,这种做法看似生猛无比,但其实是有很大的合规风险的。如果按运营同学的预期执行了这个活动,大家可以脑补下会有哪些严重的后果。
当然,早些年有很多银行的信用卡业务部门就经常这么干,不知道现在还有么?最后我再分享一个数据,大约30%的M1用户会选择各种方式进行分享。
补充说明:M1的分享其实也可以看做是用户推荐,即M1有多大的意愿去分享这个活动页面。我之前看过一本书《硅谷增长黑客实战笔记》中提到过一个用户推荐公式,可以帮助你分解用户推荐的步骤、量化每一步的指标,如下图所示。

有兴趣的可以翻看该书的3.4.3 衡量用户推荐的万能公式 章节,该书在微信读书有上架,或者可以在京东购买一本纸质图书。该书有大厂案例,有理论总结,有实战可落地,应该是增长领域最好的书。
4. M2的操作路径
被邀请人也就是M2在M1的微信单聊、微信群和朋友圈看到了M1的分享内容,这些分享内容也就是如下最左边的图片(不管是小程序卡片还是H5分享链接)能不能打动M2,进而让M2被邀请人产生点击行为进入到M2页面,就只能看着短短3-4行文案或者图片有没有吸引力了。
360借条用了15、20、2万、20万这些关键数字,又用了免息和现金红包2个关键字眼。于是乎有一部分M2被邀请人选择了点击这个小程序或者H5页面。

接着被邀请人来到了M2页面,如下中图和右图所示。这个页面的内容是经过精心设计和制作的,里面运用了很多营销和心理学的知识(为加深印象避免爬楼,我再次引用了下面这张图片)。比如:

后续就是M1和M2分别获得对应的奖励,有部分M2用户进入到了小程序或者APP内发现了MGM活动的入口,于是M2摇身一变,成了新的M1开始了上述的活动。
这里再分享2个数据,约有6%-10%的注册用户最终完成了那9个页面(如下图所示)的授信步骤获得了额度,最终这些获得额度的用户里面有50%+的会选择借款,高的时候这个数据可以飙到75%左右。
你如果多去看几家的MGM活动的页面,就能发现360借条、招联金融、马上金融安逸花、度小满之类的页面结构和内容相似度能达到80%以上。

5. 授信流程能不能简化
为便于内容叙述,减少读者返回前面查找图片的繁琐操作,我把金融产品的授信+借款流程关键页面在此处又重新发了一次,同时也可以帮读者再加深一次印象。

以上图片里面的关键步骤/页面很多,可能有读者就会问:这么多的页面和流程,授信转化率肯定不高,难道就不能把这些流程和步骤做些简化,省去一些呢?先说答案:肯定不行。下面说下具体的原因。
站在产品或者公司的角度来看,他们是有这个意愿并且也有这个能力来做这件事情的,但他们最终却没有做,问题肯定没有出在他们这。
站在用户的角度来看,他们也觉得这个流程步骤又多又长,用了这么多年的互联网产品了,还没见过填写这么多内容项的产品呢,他们其实也是希望这个步骤能简化。
既然平台方和用户方都有这个意愿,那为什么最终的授信流程还是这么长,页面还是这么多呢?最终的原因还是出在监管方,还是基于金融安全和合规的角度,要求产品必须得这么做。
我们基本上都去银行的线下营业网点办理过银行卡,部分人也去找线下的机构办理过贷款业务。互联网金融的授信流程基本上是把已有的传统流程从线下搬到了线上,但步骤基本都大差不差。
那有人就会说,那就把线下的这套流程一起改了。那么问题来了,线下流程里面哪些步骤能省?四要素鉴权自不必说,你得证明这张银行卡或者这份贷款是你本人申请的,线下要核对身份证和本人,线上就是活体识别这一套了。

监管机构银保监会既要保证人民群众的合法权益,也要为银行机构和这些贷款机构、非银机构提供业务流程上的便利,要不贷款发放出去了收不回来怎么办?
就算是平台偷偷的把这个流程简化了,但监管部门一旦发现或者被友商举报了轻则训诫罚款,重的话责令暂停业务自纠自查。一句话:合规大过天。
互联网金融产品可以说是带着镣铐在跳舞,你只能在安全合规的大前提下将业务线上化,但也并不是说这些流程就完全没有了优化和进步的空间,比如身份证上传页面就可以借助OCR和AI等技术,省去用户手动填写姓名、身份证号码、住址以及身份证有效期的步骤。
6. MGM活动后台设计
通过上述内容我们不难发现,整个MGM活动其实是可以做一些拆解的。比如:
角色:这个系统里面包含了2个角色,邀请人M1和被邀请人M2。邀请人M1可以根据有无借款合同做进一步拆分,类比到电商产品可以是有无已完成订单。
节点/事件:金融类产品的用户链条比较长,我们分别按M1和M2来拆解。M1的关键节点主要是分享、分享是整个MGM活动的关键。M2的关键节点或事件主要有注册、授信、签署合同、借款成功等,每个节点都可以设置对应的奖励事件。类比到电商产品中可以是被邀请人注册、下单、到门店自提等多个场景或节点,根据不同节点分别给邀请人和被邀请人提供不同的奖励。
页面:上文我们讲过M1和M2需要有各自独立的前端页面,这些页面可以由后台可视化配置并生成链接发布,要不每次都由开发去手写活动页面,时效性上难以保障且没有太大必要。我们之前就做了模块化的组件,可以自由配置M1和M2页面的楼层和元素,比如M1页面的邀请记录,跑马灯公告、倒计时等,M2页面的活动规则、产品详情、安全保障、三步快速借款和TA们都在用等。
规则:基本按照”邀请人(角色)-无合同(用户类型)-参与活动(事件)-事件属性(多个阶梯对应不同奖励)-奖励策略(最多1次还是统计区间来算)-奖励物品(对应6大奖品类型)-领取形式(自动发放、手动领取)-活动互斥,如下图所示。

最终前端显示的样式如下图,M2被邀请人注册即可获得28天免息券,授信可获得20元现金红包,借款再获得20元现金红包。这里可能有人会问,你们不怕用户来薅你羊毛么?说实话,我们还真不怕,不信我给你分析分析。
28天免息券:看着唬人,但你不去借款的话这个东西对于用户来说就是纸面黄金没有任何意义。
授信20元现金红包:用户历经九九八十一难填了那么多信息最终获得了额度,给他20元现金红包又怎么了?他只是现在不去借款,后面有需要的时候他会回来的。而且关键的是平台方拿到了顾客的手机号码,并且该用户是有额度的准借款用户,平台可以对他进行精准营销,促进其转化借款的。前文说过授信客户50%+都会去借款的哦。
借款20元现金红包:这个我们前面有讲过。平台通过其它方式获得一个借款客户的CPS成本约为2500元,这20元的奖励几乎就是九牛一毛不值一提了。

你要相信,给M1和M2的这些奖励的数值、比例都是经过运营人员、财务人员测算,并且经过多轮活动数据反复修正迭代过来的,平台或公司肯定不会吃亏,再不济都会比2500元的信息流获客成本低很多很多。
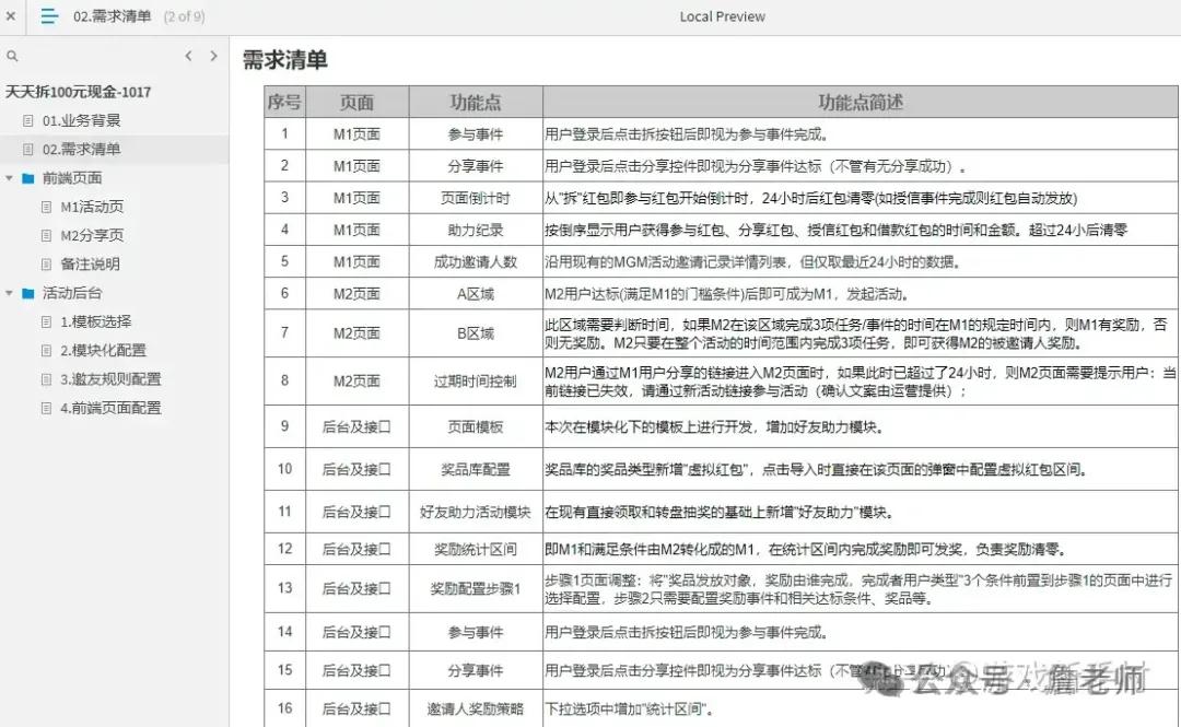
以下是我做的某一个MGM迭代版本的功能清单,仅供读者参考,以便读者对于MGM活动有个大致的印象。

7. 数据埋点和统计分析
如果公司或运营想把MGM作为一个核心系统或重要项目来长期迭代运作,数据埋点和统计分析则必不可少。否则你根本没办法评估每个老带新活动从注册到最后借款的整体效果和ROI,无法评估则意味着无法迭代优化,无法把每一个步骤转化率提升到更优。
比如M1的注册、授信奖励给多少元的奖励合适?是28天或5万元的金融优惠券合适,还是30元的现金红包更有吸引力?M1的首借奖励给固定现金红包如200元还是按借款金额百分比如3%给合适?M2注册后要不要给奖励,授信后给20元现金红包合适,还是15天免息券更香?
这些都离不开数据埋点和统计分析,有些情况可能还需要A/B测试验证效果。至于数据埋点和统计分析怎么来做,这就需要根据产品的实际情况具体来分析了。我之前做MGM时会重点关注的指标值有:

我再分享一个招联金融的MGM活动数据,仅供参考。该产品上线了一个MGM活动,活动持续时间70天,累计申请20.5万人,授信4.8万人,借款2.19亿元。日申请人数约2928人,审批通过率23.4%,件均(人均借款)约4562元。
最后,MGM是要长期优化迭代的项目,需要沉得下心来做,也需要不断的向友商学习。
四、行业通用的分销裂变
上述金融行业的MGM分销裂变玩法算是用的比较深比较复杂,但实际上大部分的互联网产品业务链条没有那么长,关键节点没有那么多,所以不用做的那么复杂。
虽然目前几乎99%以上的互联网产品(不管是APP还是小程序)和线下产品或服务,都有上述分销裂变老带新的方式,但80%以上的采用如下这种简单模式就够了。
即老用户(各个产品或平台界定标准不一致,有的是注册就算,有的是消费过的才算)通过各种方式邀请新用户进入平台或者产品,新老用户各获得部分收益,这个收益会根据产品不同而有所区别。如下就是京东、滴滴和瑞幸常驻的固化的邀请活动前端页面。

其对应的管理后台配置逻辑也很简单,设置好邀请人的奖励机制和规则,例如邀请人数分别达到XX人时对应的奖励或奖品内容是什么,可以是优惠券,也可以是现金红包或者积分或者其他,被邀请人的奖励内容同理。

配置好了老带新的活动之后,还需要有对应的统计汇总页面,即邀请人在什么时间邀请了好友完成了注册,好友在什么时间领取了新客礼包内容,老客在哪个节点获得了奖励内容。
这个时间大多都是滞后的,有些产品会在新客使用了新客礼包后发放老客奖励,或者在新客完成了某个任务或者事件例如打车或者下单后获得老客奖励。
下图是奖励明细数据,公司或者产品可以根据实际情况生成对应的统计报表数据,以此来更好的了解并监控老带新活动的整体情况。如果有余力的话,还可以把统计报表做的更细一些追踪的路径更深一些,比如新客注册后的活跃情况和消费情况等等。

当然,分销裂变老带新的相关后台功能页面不止这些,还应该有一些前端Landing page活动页面的配置功能,这样运营和市场的同学可以自主的完成活动页面的配置和发布工作。
综上:MGM是一件值得长期去做的事情。
