告别GMV的618,电商的中年红利
和钱一样值钱的东西,叫作硬通货。
比如在两三年前,新能源汽车行业的硬通货是碳积分。尽管不能直接当钱花,但有时候它和钱一样重要——那款几乎成本价出售的宏光mini EV,就是靠着碳积分来获利。比如在当下的AI行业,算力也是绝对的硬通货,如果有客户愿意用等价的H100来向大模型厂商结款,厂商会开开心心地收下。
眼下,电商平台上也出现了一个新的硬通货:体验分。
据媒体和商家披露,618期间,淘宝天猫正在测试体验分体系,通过与服务相关的打分体系,将商家的服务体验与流量进行挂钩。简而言之,做好服务的商家,就能获得流量倾斜。这意味着服务将不再是与增长平行的要素,而是等同于增长,即服务体验=流量。
这是商家的挑战。毕竟做好服务体验从来都不容易,它需要物流、售后、客服各方面的细节。但它也是机遇,服务体验与流量之间的公式虽然复杂,但结果是足够清晰的:无论大商家还是小商家,只要做好服务,就能换来流量。
在充满不确定性的市场里,这种和应试考试一样直接且确定的逻辑,就是商家最大的红利。尤其在当前形势下,不少商家还困在价格战的泥淖里,淘宝给出的服务红利,给行业指明了一个显著的发展方向——只有好货、好价、好服务同时满足,才是消费者真正需要的,行业发展也不至于陷入到卷价格的死局里。
01 618的中年红利
风水学里有一种说法,人到50多岁,极有可能会迎来事业的第二春。
案例确实不少,马斯克就是刚好50岁那年成为世界首富,特斯拉的股价在那年高歌猛进,达到了现在都无法超越的巅峰。
抛开风水,这事也不难理解。中年人实现了经验、稳重性格、特别是资产和无形资产的累计。量变引起质变,独特的机遇也会诞生。
人20岁算年轻,行业20岁已算中年,所谓的中年红利,也来得更快一些。在今年618里,老电商平台淘宝并没有展现出老平台的“阶级固化”,反倒是发生了诸多变化,而变化,是红利最好的催化剂。
首先的变化是AI。
618前期,淘宝千牛后台新上线了一个名为 Quick管家的产品,它是国内电商行业首个商家经营Agent产品,为商家提供图像设计、店铺运营、个人助理、内容小编、数据分析等能力,免费向淘宝天猫商家开放。据了解,部分商家使用了这款产品以后,节省了30%的人力。

去年开始,淘宝还向商家免费提供了十余款AI工具,今年淘宝继续将这些AI工具整合升级为淘宝Quick工具。今年年初,淘宝还发布了基于AI大模型升级后的店小蜜产品。
对商家特别是一些小微团队来说,AI极大地降低了他们的开店门槛——节约下来的成本如果回馈给消费者,就能够换回销量。
第二个变化,是88VIP玩法。
过去一年,淘天88VIP的权益不断升级,价格不变,权益越来越多。比如在2023年新增了芒果TV的会员权益,今年4月,淘天88VIP会员可以无限次退货包运费——此前是每个月有6张五元退货券。在618的节点88VIP迎来大爆发,数据显示,2023年,88VIP会员人数规模大幅提升,会员人数规模已超过了3200万。
而今年618也是淘宝商家首次支持88VIP消费券,截至5月21日,淘宝消费券商家日均成交额同比去年618增长41%。
有关VIP会员的价值,电商行业早已形成共识,它带来更多的复购,是更高性价比的增长。除88VIP外,商家自己的私域会员也是贡献增长的主力军,截至5月21日24点,淘宝天猫平台商家会员成交额破千万商家已超300家,多行业会员成交占比过半。今年618电动牙刷品类的销量冠军usmile已经吃到了会员体系带来的红利,在该品牌的销售中,618会员贡献超35%,客单高出平均20%。
第三点变化,也是这届618非常重要的变化:标准。
作为一个市值超过万亿的大型电商平台,任何涉及标准的变化都会产生极大的影响,继而给一部分商家带来巨大红利。2024年1月,淘天宣布升级全新店铺综合体验评分标准,最终于618前后内测。
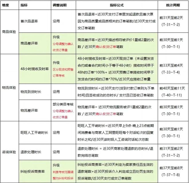
所谓体验分,其实就是按照服务质量为商家打分。它有非常完整的闭环:现代电商的体验主要集中在客服、退货、物流三个层面。淘天直接以退款拒绝率、平台求助率、平均发货时长等数据,来衡量店铺服务质量。除此之外,考量维度还包括客服回复时间、破损包退等。

在明晰标准之下,体验分表现优秀的商家,会得到流量倾斜。比如今年618期间,一家头部杂货品牌旗舰店就通过体验分制度享受到了增长红利。该店售卖的一款收纳包通过优化发货和退款体验,减少了大量消费者投诉,商品体验指数(PXI)从61分提升至93分,商品对应的流量也上涨了20.5%。
整个的流量计算过程或许有些复杂,但对于商家来说,平台传达的信号是足够清晰的:服务体验=流量。
值得一提的是,618前后,围绕消费者体验,淘宝刚刚推出了取消预售、打通淘宝天猫满减、改版APP等一系列举措。而面向商家推出体验分的一系列政策,目的则是激励商家与平台一道服务消费者。
商家越来越愿意做服务,消费者体验就越来越好,商家生意就越来越好,这看起来像是淘宝天猫设计的一个完美的服务闭环。
02 服务,向存量要增长
淘天如此看重服务,关键在于,服务能极大程度地从存量中换取增长。而淘天恰恰拥有最大的存量。
在电商大半的历史里,增长大多与增量有关,比如新用户和新品类。618GMV狂飙的那些年里,淘天年复一年地获取新用户、拓展品类、拓展服务、拓展地域,并在每个小的品类里继续拓展品类和服务。最终换来了GMV每年双位数甚至是50%以上的增长。
增长的确可以解决很多问题,但任何增长都不可能是无穷尽的。阿里巴巴的用户基数已经探到网民基数的天花板,电商与传统零售之间也达到了新的平衡。2023年,首个不公布GMV的618,已经标志着一个时代的结束。
野蛮增长的时代结束了,但增长远没有结束。
阿里巴巴拥有约10亿用户,每人多花10块钱,都足够撑起一个新的上市公司。因此淘天从来没有放弃增长,据阿里巴巴方面透露,2024年天猫的首要任务仍然是爆品打造与获客。在增量更贵、存量更多的今天,性价比最高的选择就是做好服务。于是随着公司喊出“回归用户”的口号,大船开始转向。
围绕服务体验的关键词,淘宝的配套动作频出。
除上文提到的88VIP之外,淘宝天猫的物流也不断提速,用户收到商品的时间越来越短。售后和客服方面也不断优化,按照淘天2024年年初披露的数据,此前一年里,淘天平均到货时长下降8.1小时、平均退货退款时长下降17小时、旺旺满意度提升6个百分点。

服务提升直接体现在留存与复购上。按照去年天猫双十一的数据,平台新用户的复购率由之前的11.3%,现在已经提高到了19.4%。
产品侧,稳定已久的淘宝网在今年5月迎来了大型更新。不仅有“淘江湖”论坛的回归,从视觉到功能层面,淘宝网都变得更加好用:购物车可以展示券后价、商品做了优惠自动领取、还新增了发票管理功能。APP这边,淘宝APP更是在618前夕进行了大型更新,不仅首页内容更加简单清晰,板块的自定义化程度也提高了许多,APP打开速度也终于快了起来。
这些变化产生的增长向下传导,就极有可能成为商家红利。
618期间已经产生了一系列不错的信号:苹果一小时销售15亿、43个美妆品牌销售额过亿、诞生了38个破亿直播间的历史同期最高纪录。
这些成就外,更重要的,是大量新商家吃到了增长的红利。在今年天猫618第一阶段,368个新品牌拿下趋势品类第一名,其中大部分新品牌入驻天猫还不到三年。例如入驻天猫2年多的SIN SIN同时拿下鲨鱼裤、防晒衣品类第一。主打潮鞋的时尚品牌OGR,入驻天猫3年多,拿下老爹鞋品类第一名。
03 服务是最大的确定性
某种程度上,淘天的服务分制度可以算作是一种应试考试。
看一组案例:618期间,某头部工厂店通过优化发货体验,减少了消费者投诉问题,商品体验指数从67分提升到了90分,商品对应流量上涨39.3%。
行为明确——优化发货;目的明确——减少投诉;标准明确——体验指数;结果明确——流量上涨。
它的逻辑十分像是学生时代的考试:做好某件事,拿到对应的分数,最终获得成绩回报。虽然学生都不喜欢考试,但如果经历过就业市场的复杂,很容易发现应试考试的优势:只要智力正常,努力就一定能提升分数。而在生态复杂的职场,努力也未必能升职加薪。
电商也不是一门确定性明确的生意。它不像考试一样拥有清晰的回报逻辑:提升商品质量就一定能获得增长吗?卖最热门的商品就一定能够畅销吗?做好成本预算就一定能赚钱吗?答案是否定的。一个商品的成功有太多要素,即便做到完美,也有可能因为市场需求的千变万化而失败。
但在服务分制度下,逻辑极其清晰,只要提高发货速度和质量、只要提升客服质量,就能获得更高的服务分,最终就一定能换来流量——每一步都是确定的。
不仅如此,服务分能带来的流量红利,更加可持续。数据显示,2023年,在服务体验提升的帮助下,淘宝天猫平台中同类目5星店铺商家的复购率显著高于3星店铺,尤其在宠物类目中5星店铺复购率高出127%。

在这个“以慢制胜”的时代,复购率也是一种确定性,因为它有着极高的性价比。
在互联网获客成本普遍上涨的当下,马太效应越发明显。对于商家而言,获客成本叠加物流、客服、供应链等要素,形成各种有形和无形壁垒。
而服务分制度的出现,搅动了原本平稳的水面。
它提供了新通道,所有玩家都变成“新生”,都有机会成为“优等生”。正如碳积分制度的推行后,从比亚迪这样的新能源车企,到上汽集团这样以燃油车为主的车企,都可以从中获益。
王健林还是亚洲首富的年代,曾说过这样一句话:五个亿,我们随便节省下成本就出来了。
这是规模的优势。淘天618和一季度GMV的增长,说明一种新时代下的规模效应:生态丰富、规模庞大的企业,只要完成业务的优化,很容易换取到明显的增量。对商家而言,这意味着,水大鱼多的红利远远没有结束。
