淘宝规则变化,以后卖家不用再害怕恶意差评了
七月份已经过去,八月份已经到来,淘宝的大盘流量正在慢慢的回升,希望大家抓住这个机会,为有一个好的秋收做一个不错的准备。做过淘宝的卖家都知道,有一些客户故意依靠差评,敲诈勒索商家及其可恶,大家都知道一个差评对于店铺的影响有多大了,

(有时候几个差评就能让你的店铺直接封店。)小编早年做淘宝的时候每天都会遇到5,6个这样的客人,他们有的是同行,有的是信用很差的买家,还有的就是看你不爽..........(可能是因为小编长得太帅。)

想要在淘宝的这个平台生存,遵循它的规则是十分重要的。七八月份淘宝更新了一批规则,对卖家朋友们有一定的影响,今天就和大家说一下:有哪些规则,对大家又有什么影响,卖家要如何去应对。
所以从8月开始就不能像以前一样的恶意刁难卖家了。(这对于受到差评刁难的卖家无疑是个好消息。)
一、《淘宝规则》新增“滥用会员权利”条款变更公示通知
这个规定对与卖家绝对是个福音,因为是为保护卖家而制定的。
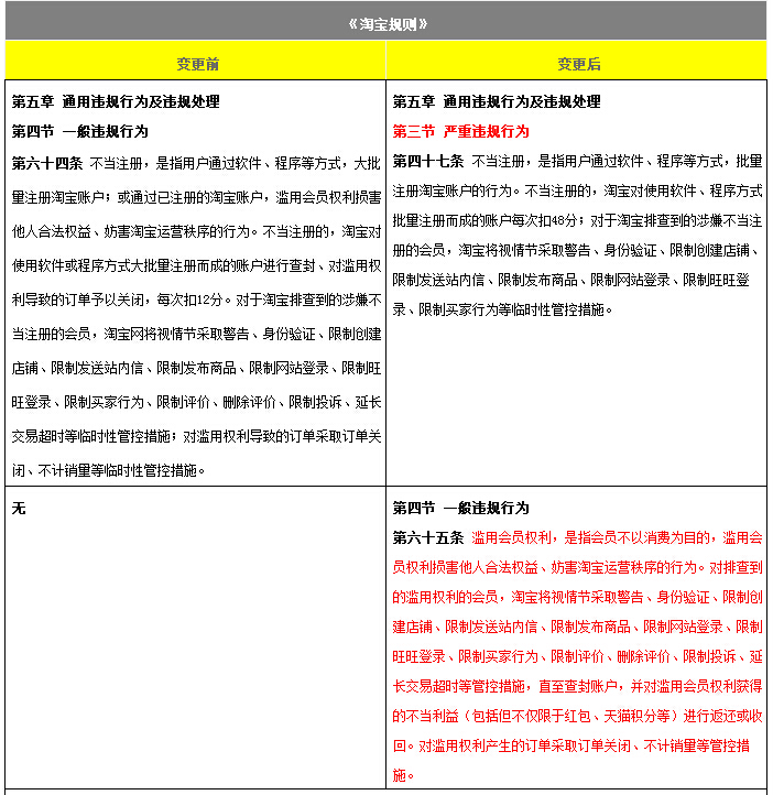
1、主要变更内容
A、将原“不当注册”条款情形进行了拆分,“不当注册”规则归属严重违规行为;
B、将“滥用会员权利”情形设立一条独立规则,归属一般违规行为。
2、时间
此次规则变更于2016年7月26日进行公示通知,将于2016年8月2日正式生效。
3、具体的内容如下


4、规则解读
A、利用他人的行为瑕疵,以发起投诉、给予差评等手段威胁他人,索取不当利益的;
B、恶意使用无效的或不准确的收货地址和(或)收货人信息,导致卖家无法按时发货,妨害淘宝运营秩序的;
C、利用一个或多个账户,在短时间大量拍下商品不付款,导致卖家商品下架,影响卖家正常经营秩序的。
这些都是买家违规,都是会被淘宝限制,所以以后出现这类问题,你强硬起来,坚决投诉,卖家不在是一个待宰绵羊,而且现在事实也是这样,而很多的差评投诉,淘宝官方都判定恶意投诉给予删除了,如果不能删除,关于恶意差评的应对方法,也是有技巧应对的。
相信很多卖家看到这些,心里一定已经高兴坏了。

————————————————————————————————————————————
我是一米八的瘦子,一个帅如吴彦祖,积极向上,极度欠打的段子手
