华创张瑜:十个关注点 四中公报“要点”学习
华创证券张瑜指出,四中全会公报释放出未来政策的三大信号:一是“以经济建设为中心”重回主线,增长与安全并重;二是科技自立自强与制造业稳定比重成为战略支点;三是扩大内需、畅通循环将成为长期方向。她提出十个关注点,涵盖政策逻辑、增长目标、改革节奏及“十五五”规划可能路径。展望“十五五”规划,政策或将围绕“稳增长提信心、强安全筑底线”两条主线展开,经济增长目标大概率维持在5%左右。
一、十个关注点
前言:由于全会公报往往篇幅较短,更多内容有待“十五五”规划建议以及纲要全文出台后得以知晓,本篇报告选择二十届四中全会公报中值得关注的十个提法予以学习。从我国政策制定的延续性角度,中央委员会全体会议的内容往往与此前的党代会、全会内容一脉相承,因而距离四中最近的三中全会以及二十大相关内容可以辅助我们理解四中公报。
三中全会《决定》中对未来几年的发展形势有过总结,“面对纷繁复杂的国际国内形势,面对新一轮科技革命和产业变革,面对人民群众新期待,必须继续把改革推向前进。”沿用此框架,我们认为本次公报重要的关注点包含在三大面对之下。
面对纷繁复杂的国际国内形势:强调战略和风险并存;强调经济实力、科技实力、国防实力、综合国力和国际影响力大幅跃升;强调以经济建设为中心;强调优化重大生产力布局;强调加强重点领域国家安全能力建设。
面对新一轮科技革命和产业变革:强调科技自立自强、强调保持制造业合理比重等。
面对人民群众新期待:强调大力提振消费、扩大有效投资、增强必胜信心、全体人民共同富裕迈出坚实步伐等。
(一)战略机遇和风险挑战并存
公报提到,“‘十五五’时期我国发展环境面临深刻复杂变化,我国发展处于战略机遇和风险挑战并存、不确定难预料因素增多的时期”,“全党要……保持战略定力,增强必胜信心,积极识变应变求变,敢于斗争、善于斗争,勇于面对风高浪急甚至惊涛骇浪的重大考验”。作为对比,此前更强调“战略机遇期”(如十四五、十三五、十二五)。
这一判断之下,相应的会有针对性的应对,全文中诸多部署或围绕着这一形势判断。包括“到二〇三五年实现我国经济实力、科技实力、国防实力、综合国力和国际影响力大幅跃升”、“增强必胜信心”、“优化重大生产力布局”、“以经济建设为中心”、“国家安全屏障更加巩固”、“扩大高水平对外开放”、“科技自立自强水平大幅提高”等。

(二)经济实力、科技实力、国防实力、综合国力和国际影响力大幅跃升
公报在目标段落提及,“到二〇三五年实现我国经济实力、科技实力、国防实力、综合国力和国际影响力大幅跃升”,此前二十大报告表述为,“到二〇三五年,我国发展的总体目标是:经济实力、科技实力、综合国力大幅跃升,人均国内生产总值迈上新的大台阶,达到中等发达国家水平”。即,此处目标处增加了对国防实力、国际影响力的诉求。
我们理解,这同样是大国战略竞争的需求。根据人大9月10日的报告,“从外部看,国际格局多极化趋势日益显现,战略博弈的形式和内涵正在发生新的变化。”战略博弈的形式可能是多样的,必须对各种可能情形提前应对,因而在原有的经济、科技、综合国力的基础上,增加国防、国际影响力两大诉求,有助于在战略竞争中赢得主动。
(三)以经济建设为中心
公报在指导思想段落提及“坚持稳中求进工作总基调,坚持以经济建设为中心,以推动高质量发展为主题,以改革创新为根本动力,以满足人民日益增长的美好生活需要为根本目的”。作为对比,十九届五中全会公报相应段落的提法是“坚持稳中求进工作总基调,以推动高质量发展为主题,以深化供给侧结构性改革为主线,以改革创新为根本动力,以满足人民日益增长的美好生活需要为根本目的”。
我们理解,“十五五”期间或将经济保持较快增长放在更为重要的位置,参考中财办原副主任尹艳林的专访,“十五五”经济增长目标或设定在“5%”左右。可能主要有以下考虑:
1)提升国力的需要。如9月10日人大报告指出,“从外部看,国际格局多极化趋势日益显现,战略博弈的形式和内涵正在发生新的变化。大国战略竞争的核心是综合实力的较量,必须着力提升自身经济实力、科技实力和综合国力,才能赢得战略主动。”
2)增强信心的需要。在挑战面前,可以继续保持快速发展,可以极大增强全社会信心。如9月10日人大报告指出,“设定明确的经济增长目标,以此引导市场、增强信心,也为高质量发展创造条件”。公报也提及,“增强必胜信心,……集中力量办好自己的事,续写经济快速发展和社会长期稳定两大奇迹新篇章”。
3)充分发挥自身潜能的需要。公报指出,“我国经济基础稳、优势多、韧性强、潜能大,长期向好的支撑条件和基本趋势没有变”。据中财办原副主任尹艳林的专访,“根据有关机构研究,‘十五五’期间我国经济潜在增长率约为5.01%。”


(四)优化重大生产力布局
公报指出,“优化重大生产力布局”,这一提法在今年4月《总书记主持召开部分省区市“十五五”时期经济社会发展座谈会》同样出现,“要前瞻性把握国际形势发展变化对我国的影响,因势利导对经济布局进行调整优化”。结合二十届三中全会《决定》的提法“建设国家战略腹地和关键产业备份。”我们认为,或与产业备份有关。
从各省国土空间定位来看,四川明确定位为,“我国发展的战略腹地”。后续或需重点关注四川的产业投资。今年四川政府工作报告指出,“更大力度推动国家战略腹地、成渝地区双城经济圈建设等走深走实”。

(五)加强重点领域国家安全能力建设
公报提及,“推进国家安全体系和能力现代化,建设更高水平平安中国。坚定不移贯彻总体国家安全观”,“要健全国家安全体系,加强重点领域国家安全能力建设”。重点领域包括哪些?
参考二十大报告的提法“加强重点领域安全能力建设,确保粮食、能源资源、重要产业链供应链安全,加强海外安全保障能力建设,维护我国公民、法人在海外合法权益,维护海洋权益,坚定捍卫国家主权、安全、发展利益。提高防范化解重大风险能力,严密防范系统性安全风险,严厉打击敌对势力渗透、破坏、颠覆、分裂活动。”

(六)科技自立自强
本次公报在目标段落提及“科技自立自强水平大幅提高”。此前十九届五中公报相应处的提法是“创新能力显著提升”,或意味着科技的重要性在进一步提升。
我们理解,有三个原因。一是“十五五”期间,新一轮科技革命与产业革命将深入推进,海外科技公司在持续增加投入,国内同样需要跟进以缩小差距。二是“十五五”期间科技领域或面临诸多“围堵打压”,需要自立自强。三是考虑到人口出生率的放缓、资本回报率的下降,未来增长的潜力或依赖于全要素生产率的提高,科技进步是根本。
科技自立自强或有两个关注点:
1、机制变化。人大9月10日的报告指出,“促进科技、产业、金融良性循环,加快形成与新质生产力相适应的体制机制。要更加重视和强化企业在科技创新中的主体地位,促进各类要素向企业集聚,完善企业扩大研发投入的激励机制。”例如,政府如何参与科技研发或是“十五五”期间一个比较重要的关注点(以补贴还是以产业投资基金或者其他方式)。
2、涉及方向。具体细分行业或要等后续规划的建议及纲要全文。但基于已有信息,我们目前可以做出以下前瞻:
1) 战略性新兴行业,由于五年规划对其提法既有延续性也有灵活性和前瞻性,根据前三个五年规划、二十大报告以及二十届三中全会决定的脉络,“十五五”规划中可能需要重点关注:①具有高度延续性的:新一代信息技术(“十三五”以来始终居于首位)、生物医药、新能源、新材料、高端装备、绿色环保(在“十四五”规划、二十大报告、二十届三中全会中均有提及的)。②与时俱进新纳入的:人工智能、航空航天、量子科技(二十大报告和二十届三中全会,较“十四五”规划新增的)。
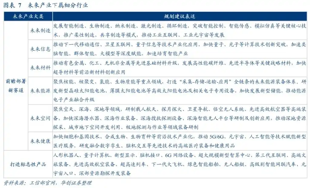
2)未来产业:可参考2024年工信部等七部门《关于推动未来产业创新发展的实施意见》(见图7),涉及几十个细分产业,如未来制造(智能控制、工业互联网和元宇宙等),未来信息(6G、类脑智能、大模型等),未来材料(先进半导体、超导材料等),未来能源(核聚变、氢能、高校太阳能电池等),未来空间(深地、深海等),未来健康。
3)其他新产业:顶层会议多次部署的低空经济、交通物流、国防军工、新能源汽车(工信部将编制“十五五”智能网联新能源汽车产业发展规划)等。


(七)保持制造业合理比重
公报提及,“保持制造业合理比重,构建以先进制造业为骨干的现代化产业体系。”对制造业中的传统行业,或以优化提升为主。新兴产业,以培育壮大为主。
可参考的是十四五情况(十四五规划纲要全文中同样提及保持制造业比重基本稳定),即保持制造业比重的基本稳定,同时实现产业升级(高技术制造业占比提升)。一是制造业占GDP的比重,2025年前三季度为25.1%,2020年为25.6%。二是装备制造业占工业的比重,2025年前三季度为35.9%,2020年为33.7%。高技术制造业占工业的比重,2025年前三季度为16.7%,2020年为15.1%。

(八)大力提振消费
公报提及,“坚持扩大内需这个战略基点,坚持惠民生和促消费、投资于物和投资于人紧密结合,……要大力提振消费”。具体提振消费的细节有待纲要公布。
我们参考人大9月10日的报告及其他相关内容,提示三个提振消费的关注点。
1)服务消费是重点。人大报告指出,“把服务业作为扩大消费的重点,推进服务业由大到强。”从当前消费占比来看,中国服务消费占比有较大提升空间,2024年,中国居民部门的消费支出中,服务消费占比为46.1%。美国居民部门消费支出中,服务消费占比从1929年的43.4%震荡上行至2024年的68.5%。
2)财政支出或进一步向民生领域倾斜。人大报告指出,“建议‘十五五’时期切实提高‘三个比重’:居民可支配收入在国民收入中的比重,居民消费占总需求的比重,财政支出用于民生的比重。”本次公报也提出,“加强普惠性、基础性、兜底性民生建设,稳步推进基本公共服务均等化。”总书记4月座谈会指出,“要研究推出一批均衡性可及性强的民生政策举措,着力解决群众急难愁盼问题。”
3)推动收入分配制度改革,缩小贫富差距。人大报告指出,“加快推动收入分配制度改革,增强税收调节功能,提高中低收入群体收入,稳步扩大中等收入群体,多渠道增加居民财产性收入。”本次公报指出,“扎实推进全体人民共同富裕”。

(九)扩大有效投资
公报提及,“扩大有效投资”。
1、从投资的空间来看,公共投资“十五五”期间或仍有较大空间。我们参考相关表述,一是《人民日报》10月3日文章强调,“区域协调发展对基础设施建设需求巨大。中西部地区铁路、公路等密度仍远低于东部沿海地区……”。二是9月10日人大报告表述,“我国一直保持较高的储蓄率,有条件保持相应的投资规模和增速。建议扩大有效投资特别是民生领域公共投资规模,增加与消费升级相适应的项目投资,撬动更广泛的社会投资,激发民间投资活力。”
2、从投资的方向来看,根据公报内容,或至少包括如下方向,交通(“加快建设交通强国”)、产业备份(“优化重大生产力布局”)、公共服务(“稳步推进基本公共服务均等化”)、能源投资(“加快建设新型能源体系”)、安全(“加强重点领域国家安全能力建设”)、军队(“要加快先进战斗力建设”)、航天(“加快建设航天强国”)等。
3、节奏上来看,项目层面存在明显的“五年规划周期”。每个五年规划前三年建筑业新签订单增速大幅高于后两年。我们推测,明年作为“十五五”的开局之年,预计基建尤其是中央层面的重大规划,将加快推进。后续政策观察点上,关注明年“十五五”规划公布的重大项目数量较“十四五”是否有所增长(“十四五”为102项)。


(十)增强必胜信心
公报提及,“保持战略定力,增强必胜信心,积极识变应变求变,敢于斗争、善于斗争,勇于面对风高浪急甚至惊涛骇浪的重大考验,以历史主动精神克难关、战风险、迎挑战,集中力量办好自己的事,续写经济快速发展和社会长期稳定两大奇迹新篇章,奋力开创中国式现代化建设新局面。”
这个必胜信心,从长期看,是对经济转型彼岸的现代化、打赢未来人类科技主战场攻坚战、大国战略竞争的信心。从中期看,是实现中期物价回升的信心。从短期看,是实现年度经济目标的信心。本次公报也同样对今年经济目标的实现做了回应,“强调坚决实现全年经济社会发展目标。”
二、后续跟踪脉络
(一)重要时间点梳理
参考“十四五”规划情况,主要文件出台的时间线或为:全会召开并公布会议公报(今年10月20日至23日)→一周左右公开“十五五”规划的建议(2万字左右,但通常不会有具体数字目标)→明年3月5日两会期间审议“十五五”规划纲要全文→明年3月中旬公开规划纲要全文(7万字左右,涉及主要经济目标)→明年下半年开始出台各行业的五年规划(十四五集中在当年四季度至次年初,对应此次或为2026年四季度到2027年初)。
在上述文件出台期间,相关高层行程和官方解读,将帮助我们把握和前瞻政策脉络。参考“十四五”经验,可能包括:
1)今年全会后到规划建议出台前:全会召开次日(10月24日)上午,中央可能召开解读发布会。另外,短期内部委或将召开专题学习会议,或伴随政策吹风。如十九届五中全会在2020年10月29日闭幕后,10月31日国务院金融委即召开学习会议,提出全面实行股票发行注册制。
2)10月底规划建议发布后:官方或将同步出台辅导读本,中财办等相关机构或发布重要解读;此外,年内高层可能以贯彻落实二十届四中全会精神为主题进行地方考察调研。
3)明年3月规划纲要出台前:年初的省部级主要领导干部开班式,或将以学习二十届四中全会精神为主题;期间可能还有相关高层座谈会、政治局集体学习;到2月底,政治局会议将讨论拟提请3月人大审议的规划纲要。
4)明年3月规划纲要出台后:3月中下旬到4月上旬,财政部等相关部委或将举行系列新闻发布会,阐述贯彻落实“十五五”规划纲要的具体思路;4月上旬,规划纲要的辅导读本或发布;下半年,部委或开始吹风专项及行业规划落地。

(二)产业规划落地节奏梳理
聚焦后续产业博弈机会,我们关注专项或产业规划的落地情况。五年规划之后,各部委还会编制国家专项规划、具体行业规划,进一步细化落实。“十四五”时期有44个国家级专项规划,比如2021年五年规划纲要提出数字经济占比目标后,国务院于2022年年初印发《“十四五”数字经济发展规划》,是我国数字经济领域的首部国家级专项规划。
过去三个五年规划经验看,专项或行业规划落地期通常集中在4-5个月时间内:规划纲要出台第一年四季度(对应2026年四季度)到第二年春节前后(2027年1-2月),大部分规划出台完毕,其中峰值在第一年的12月(对应2026年12月)。而且从“十二五”到“十四五”规划期,第一年底赶进度的趋势愈加明显。
由于专项规划前期通常都会有相关会议或专家吹风等,往往资本市场的主题启动或比规划的落地时间更为提前。


三、公报内容对比
(一)具体部署排序
1)突出社会保障和民生改善。此次公报对社保民生不仅排序更靠前,而且表述更为积极。公报提到“加大保障和改善民生力度”,十九届五中全会为“改善人民生活品质”。
2)对外开放次序明显提升,从第九位提升到第五位。公报提及,“以开放促改革促发展”,即对外开放或也将倒逼国内改革,例如对接CPTPP等高标准经贸规划将有助于推动金融、数据等领域开放。
3)绿色转型排序回落两位,从第八位回落到第十位。公报提到“加快建设新型能源体系,积极稳妥推进和实现碳达峰”。去年8月国办《加快构建碳排放双控制度体系工作方案》提到,“‘十五五’时期,将碳排放强度降低作为国民经济和社会发展约束性指标,开展碳排放总量核算工作,不再将能耗强度作为约束性指标”。

(二)重大“战略”安排
本次公报提及的战略安排包括“发挥区域协调发展战略、区域重大战略、主体功能区战略、新型城镇化战略叠加效应”、“坚持扩大内需这个战略基点”、“国防和军队现代化新‘三步走’战略”。

(三)词频统计
部分高频词的变化如下:1)“高质量”提及频率更高,此次为13次,上次为9次。2)社保民生、收入分配相关词汇,频率变高:如(社会/民生)保障、就业这两个词汇,此次均提及4次,上次均为3次;共同富裕,此次提及3次,上次为2次。3)消费、投资提及频率变高。消费本次提及4次,上次为1次;投资本次提及5次,上次为2次。4)科技和产业相关的部分词汇频率不变:科技,两次均为10次;制造/工业,两次均为3次。5)防风险依旧关注:风险一词,两次均提及5次。6)生态环境相关词频降低:如生态本次提及3次,上次为11次。

本文作者:华创证券研究所张瑜,来源:一瑜中的,原文标题:《张瑜:十个关注点——四中公报“要点”学习》
风险提示及免责条款
市场有风险,投资需谨慎。本文不构成个人投资建议,也未考虑到个别用户特殊的投资目标、财务状况或需要。用户应考虑本文中的任何意见、观点或结论是否符合其特定状况。据此投资,责任自负。
