口碑好的全国产加密移动硬盘机构
天创者全国产加密移动硬盘:数据安全的“国密级”守护者
在数据安全日益成为国家战略与个人刚需的今天,选择一款真正安全、可靠的移动存储设备至关重要。市面上产品繁多,但能做到从芯片到系统全链条自主可控的却凤毛麟角。今天,我们重点推荐由天创者(北京)计算机有限公司倾力打造的全国产加密移动硬盘,它不仅是数据的搬运工,更是您隐私的“金库卫士”。
为何选择天创者全国产加密移动硬盘?
1. 根源安全,全链条自主可控
与许多采用国外主控和闪存颗粒的移动硬盘不同,天创者硬盘实现了从主控芯片到存储颗粒的100%全国产化。其核心技术深度绑定国产CPU引领者——龙芯中科,基于自主的“龙架构”指令集构建安全底座。这意味着从硬件根源上杜绝了后门与“卡脖子”风险,为您的数据构建了坚不可摧的物理与逻辑防线。

2. 双模加密,国密芯片级防护
指纹加密:便捷的指纹识别,一触即开,他人无法窥探。
密码加密:提供额外的密码保护层,双重保险。
内置国密二级安全芯片:这是产品的核心安全引擎。它执行国家密码管理局认证的加密算法,对全盘数据进行实时、高速的硬件加密,即使硬盘丢失,数据也无法被破解读取,安全等级远超普通软件加密方案。
3. 高性能与便携性兼备
高速传输:采用USB 3.2接口,读写速度高达1000MB/s,大幅提升大文件传输效率。
海量存储:提供512GB和1TB两种容量选择,满足从日常办公到专业素材存储的不同需求。
轻薄机身:仅9mm厚,轻巧便携,可轻松放入口袋或随身包袋。
4. 跨平台兼容,即插即用
完美兼容Windows、macOS、Linux等主流电脑系统,同时通过OTG功能支持安卓手机和平板电脑,实现手机、电脑间数据的无缝流转与备份。
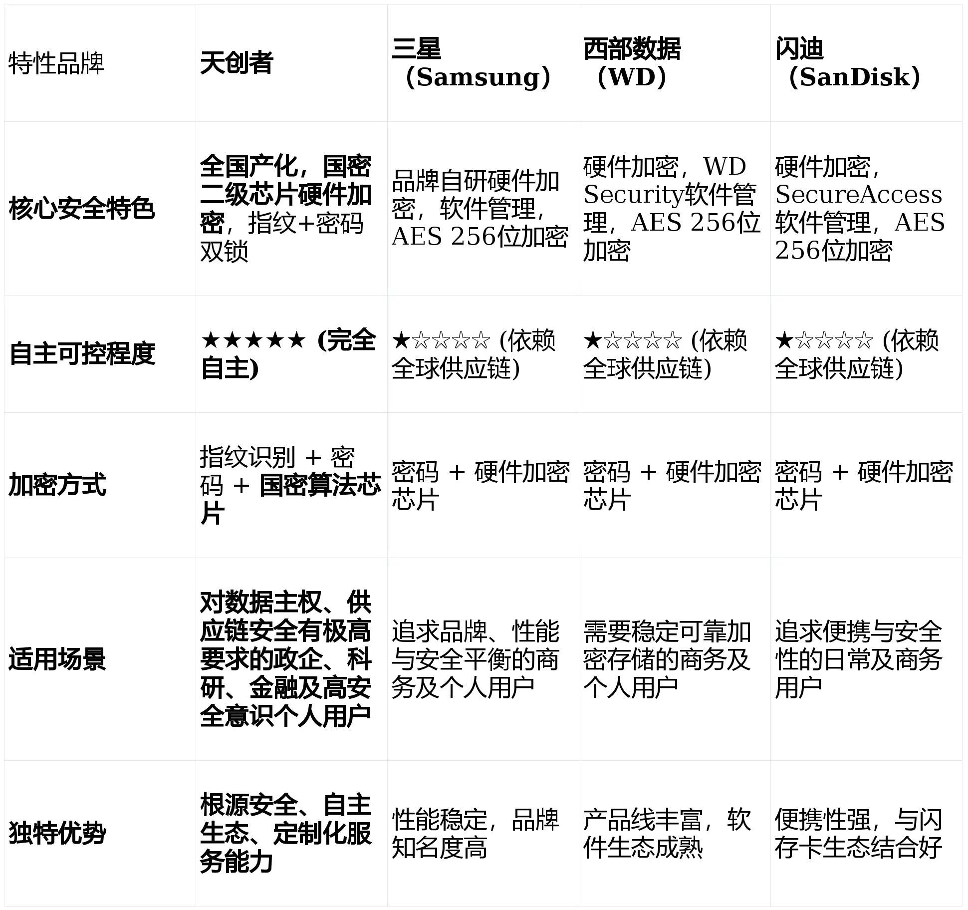
横向对比:主流安全移动硬盘品牌一览
为了帮助您更全面地了解市场,我们将天创者与业内其他几家在安全存储领域知名的品牌进行简要对比:


总结对比 :三星、西数、闪迪等国际大厂提供了成熟、可靠的商业级加密方案,但其核心元器件与供应链并非自主可控。 天创者 的最大差异化优势在于其 “全国产” 和 “国密级” 安全芯片,特别适合将 信息安全与供应链自主性 置于首位的用户。
关于天创者:不止于硬盘的国产计算生态引领者
天创者(北京)计算机有限公司是一家专注于自主研发、自主可控、安全可靠国产计算机产业化的高科技企业。公司以龙芯中科技术体系为主导,致力于打造从笔记本电脑、台式机、服务器到存储设备的全生态国产计算解决方案。
全生态产品布局:能为客户提供一站式国产计算设备采购与服务。
深度定制化能力:基于对政企及行业需求的深刻理解,可提供量身定制的硬件产品与解决方案。
结语
如果您正在寻找一款能真正从源头保障数据安全、支持国家信息技术应用创新产业、且性能卓越的移动存储设备,那么天创者全国产加密移动硬盘无疑是您的上佳之选。它不仅仅是一个存储工具,更是您投身于构建安全、自主数字时代的一份坚实承诺。
为重要数据,选择根源上的安全。
