基于Java的关系智慧管理系统的设计与实现:附论文+代码

1. 为什么这个毕设项目值得你 pick ?
《毕设不用从零敲!基于Java的关系智慧管理系统的设计与实现全方位解析:附源代码+毕设论文》主要针对关系管理系统的复杂性,提供了一套结构清晰、功能完善的解决方案。系统集成了会员账户管理、客户信息处理(如联系人和地址)以及销售预测等功能模块,覆盖了从数据录入到高级分析的全流程需求。通过采用SpringMVC开发框架与MySQL数据库相结合的技术栈,既保证系统的高效稳定运行,又降低了零基础开发者的学习曲线。相比传统选题,“烂大街”的功能重复且缺乏创新性,《关系智慧管理系统》则在实用性基础上引入了先进的数据分析技术,如销售漏斗阶段管理、产品价格历史追踪等,具备较高的实用价值和市场前景。此外,完备的源代码及详细设计文档将为后续研究提供坚实基础。
2. 开发背景分析
开发关系智慧管理系统的背景在于当前企业运营中普遍存在客户信息碎片化、销售流程不透明及员工绩效难以量化等问题。系统提供全面的客户管理和细致的任务跟踪,有助于提升工作效率和决策精准度。意义在于通过整合各类数据资源,实现智能化分析与预测,增强企业的市场竞争力;同时优化内部管理流程,促进各部门协同工作,提高整体运营效率。
3. 系统需求分析
关系智慧管理系统的主要功能包括:会员账户管理、客户管理、客户联系人管理、客户地址管理、客户标签管理、销售机会管理、销售漏斗管理、销售漏斗阶段管理、销售预测管理、产品管理、产品属性管理、产品属性值管理、产品价格历史管理、员工管理、职位管理、员工合同管理、营销活动管理、营销活动分析管理、任务管理、任务评论管理、合同管理、合同项目管理、合同付款计划管理、报价管理、报价项目管理、COMMENT ON TABLE visit_record IS 客户拜访记录管理、团队管理、团队成员管理、客户跟进计划管理、知识库管理、COMMENT ON TABLE project_base IS 项目管理、项目任务管理、项目成员管理、支付记录管理、支付账户管理、账户交易记录管理、消息管理、消息接收管理、审批流程管理、审批节点管理、审批实例管理、审批记录管理、工作日志管理、工作日志审批管理。
3.1 会员账户管理功能分析
会员账户管理包括录入、查询、变更和审核等。数据录入字段如编码、名、密码、邮箱、电话,上传头像URL;支持批量导入模板功能。数据查询通过编码或名称检索用户信息,并可按状态筛选显示结果;信息变更包含修改个人信息及状态更新操作;部门领导需进行数据审核确保准确性与合规性;统计分析展示会员活跃度等关键指标,辅助决策优化服务体验。

3.2 客户管理功能分析
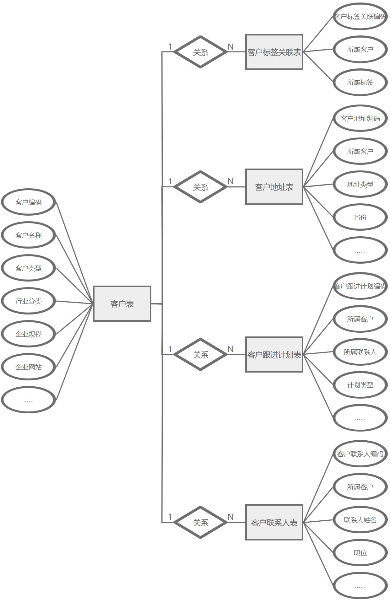
客户管理功能定义:首先,数据录入方面普通员工需填写客户编码、名称等基本信息;其次,在查询环节中支持按多种字段组合条件搜索客户需求信息;再次,变更操作允许修改客户状态及描述内容;接着,审核流程由部门领导进行详细审查确保准确性;最后,统计分析模块可生成各类报表展示客户数量、类型分布等数据帮助企业做出决策。

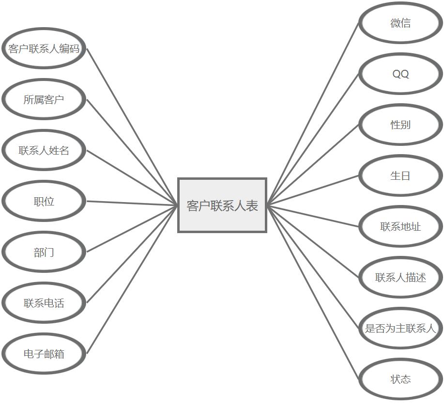
3.3 客户联系人管理功能分析
客户联系人管理功能定义方面:数据录入包括客户编码、姓名、职位等基本信息;查询可按所属客户或其他条件筛选;信息变更涵盖修改联络方式及描述内容;审核需部门领导确认无误后生效;统计分析则根据角色不同提供差异化的报表和图示,如员工绩效考核指标。

3.4 客户地址管理功能分析
客户地址管理主要字段属性包括:客户地址编码、所属客户、地址类型(如办公地点、住宅等)、省份、城市、区县、详细地址、邮编、联系人、联系电话、是否默认地址。数据录入时,需确保信息准确无误;查询功能支持按关键字搜索或特定条件筛选,便于快速定位相关记录;变更操作包括修改和删除,但须有权限校验机制以保障安全性与一致性;审核侧重于验证新添加或改动后的客户地址真实性及完整性;统计分析则通过数据汇总生成报表,展示某一时间段内的客户地址分布情况、新增数量等关键指标。

3.5 (略)(查看更多请关注博主获取)4. 系统设计4.1 系统架构设计
三层架构设计将系统分为UI表示层、业务逻辑层和数据访问层。UI表示层负责展示界面与用户交互,采用ECharts.js实现图表化显示销售预测等关键信息;其优势在于分离了表现代码与内容相关性高的业务逻辑,便于维护更新。业务逻辑层处理核心功能如客户管理、产品详情及营销活动统计分析,具备模块独立性和可扩展性;设计时需详尽需求分析确保各模块间接口清晰无冗余操作,利于团队协作开发。数据访问层则负责与MySQL数据库交互完成增删改查等操作,并通过分页查询提高性能效率减少内存占用。三层分离提高了系统灵活性和稳定性简化了后期维护工作增强了代码可读性和重用性。

4.2 功能模块设计
关系智慧管理系统主要功能模块涵盖会员、客户及员工管理,销售机会与预测处理,产品生命周期跟踪,营销活动分析,任务与合同管理等。系统旨在提升企业运营效率和客户服务体验。通过细致的需求分析确保所有角色权限合理分配,普通员工负责录入维护信息,领导则进行审核统计。数据库设计注重数据一致性、安全性及可扩展性,采用SpringMVC框架提高开发效率,MySQL存储海量业务数据。实现过程中需关注用户界面友好度与响应速度,利用ECharts.js等工具增强数据分析可视化能力,确保系统稳定高效运行。

4.2.1 会员账户管理模块
会员账户管理中参与的角色主要包括普通员工和部门领导,各自职责如下: - 普通员工角色负责数据录入、查阅执行及信息变更等操作。 - 部门领导则承担数据审核与统计分析的责任。 模块用例详细描述: 1. 用户注册:输入用户名、加密密码(需符合复杂度要求)、电子邮箱和手机号码,系统生成会员账户编码并保存相关信息至数据库。用户头像URL可选填,默认为空。 2. 账户登录:通过用户名或会员账户编码及正确密码验证身份后进入系统;支持记住我功能以简化下次登陆流程。 3. 信息修改与维护:普通员工可在权限范围内更新个人资料,包括但不限于电子邮箱、手机号码等。部门领导则负责审查并审批这些变更请求确保数据准确性和安全性。 4. 密码重置:当用户忘记密码时提供找回途径如通过绑定的手机或邮件接收验证码进行身份验证后重新设置新密码但需符合复杂度要求以保证账户安全。 以上过程均涉及相应权限控制和日志记录以便追踪操作行为并保障系统稳定运行。
会员账户管理主要属性包括:会员账户编码、会员名、加密密码、电子邮箱、手机号码、头像URL、状态。

4.2.2 客户管理模块
客户管理角色用例:普通员工可录入和查阅客户信息,修改基本信息;部门领导审核信息准确性。模块详细描述如下:1. 普通员工创建新客户记录时需提供完整字段数据,并能查看所有客户的详情;2. 部门领导对提交的客户资料进行审核确认后更新状态为有效或无效;3. 客户管理支持批量操作,如修改、删除等。通过上述角色用例确保系统高效运作并满足不同用户需求。
客户管理主要属性包括:客户编码、客户名称、客户类型、行业分类、企业规模、企业网站、客户描述、状态。

4.2.3 客户联系人管理模块
客户联系人管理中参与的角色包括普通员工和部门领导。普通员工负责录入、查阅执行及信息变更,具体用例如下:创建新联系人(输入编码、所属客户等),更新现有联系人的详细信息(修改职位或联系方式)。部门领导则进行数据审核与统计分析用例如检查所有联系人的有效性,并生成详细的销售报告。此外还需管理主联系人以确保客户服务的高效性,设定其优先级和状态变更操作。
客户联系人管理主要属性包括:客户联系人编码、所属客户、联系人姓名、职位、部门、联系电话、电子邮箱、微信、QQ、性别、生日、联系地址、联系人描述、是否为主联系人、状态。

4.2.4 客户地址管理模块
客户地址管理中参与的角色主要包括普通员工和部门领导。普通员工负责录入、查阅及修改客户地址信息,确保数据的准确性和完整性;部门领导则进行审核工作,并根据业务需求统计分析相关数据。具体用例包括:1) 普通员工新建客户地址记录;2) 更新或删除已有的客户地址信息;3) 部门领导审批普通员工提交的客户地址变更请求;4) 查询特定客户的完整地址列表,用于生成报告和决策支持;5) 筛选符合条件的客户地址数据供部门领导进行进一步分析。此模块设计注重提高工作效率与准确性,并确保所有操作符合流程规范。
客户地址管理主要属性包括:客户地址编码、所属客户、地址类型、省份、城市、区县、详细地址、邮编、联系人、联系电话、是否默认地址、状态。

4.2.5 (略)(查看更多请关注博主获取)5. 系统实现5.1 核心功能实现5.1.1 系统登录
打开系统登录网址,输入账号、密码、验证码确定登录即可,登录界面如图所示。

5.1.2 会员账户管理功能实现
会员账户管理功能包括会员账户列表、会员账户统计。
在会员账户列表中可以选择新增会员账户、编辑会员账户、删除会员账户、搜索会员账户等。会员账户属性包括:会员账户编码、会员名、加密密码、电子邮箱、手机号码、头像URL、状态等。新增会员账户界面如图所示:

在会员账户统计中可以看到状态统计,状态统计如图所示:

5.1.3 客户管理功能实现
客户管理功能包括客户列表、客户统计。
在客户列表中可以选择新增客户、编辑客户、删除客户、搜索客户等。客户属性包括:客户编码、客户名称、客户类型、行业分类、企业规模、企业网站、客户描述、状态等。新增客户界面如图所示:

在客户统计中可以看到客户类型统计、企业规模统计、状态统计,客户类型统计如图所示:

5.1.4 客户联系人管理功能实现
客户联系人管理功能包括客户联系人列表、客户联系人统计。
在客户联系人列表中可以选择新增客户联系人、编辑客户联系人、删除客户联系人、搜索客户联系人等。客户联系人属性包括:客户联系人编码、所属客户、联系人姓名、职位、部门、联系电话、电子邮箱、微信、QQ、性别、生日、联系地址、联系人描述、是否为主联系人、状态等。新增客户联系人界面如图所示:

在客户联系人统计中可以看到所属客户统计、职位统计、性别统计、是否为主联系人统计、状态统计,职位统计如图所示:

5.1.5 客户地址管理功能实现
客户地址管理功能包括客户地址列表、客户地址统计。
在客户地址列表中可以选择新增客户地址、编辑客户地址、删除客户地址、搜索客户地址等。客户地址属性包括:客户地址编码、所属客户、地址类型、省份、城市、区县、详细地址、邮编、联系人、联系电话、是否默认地址、状态等。新增客户地址界面如图所示:

在客户地址统计中可以看到所属客户统计、地址类型统计、是否默认地址统计、状态统计,状态统计如图所示:

5.1.6 (略)(查看更多请关注博主获取)6. 福利来了!这些资源帮你省时间
