南沙要打造国际滨海文化体育名城!近期开建科技馆博物馆美术馆等
《广州市南沙区文化体育设施布点规划(2022—2035年)》正式印发,文件显示,南沙将新增多个图书馆、博物馆、科技馆、体育馆等文旅体设施,这里面光是湾区(省、市)级别以上的场馆就多达14个。

这些场馆基本上在征求意见稿的时候大家应该都看过了,不过这次的重点,小编放在了其中几句描述!
规划目标:总体目标是彰显中国气派、传承岭南特色的国际滨海文化体育名城。构建“一轴一带、双核、三心、多节点”文体设施空间布局,其中的一轴指南北向联动广州中心城区和港澳地区的南沙文体发展主轴。
看到没有,联动广州中心城区和港澳地区,也就是说,南沙的规划并不是满足自身的需求,而是要联动广州中心城区和港澳地区,横跨大湾区上百公里!

近期规划场馆在哪里?
远期的就不看了,看看近期的有哪些场馆会建在哪里吧!
具体包括:大湾区科技馆、广东省文物考古标本馆(南沙博物馆)、南沙区美术馆和粤港澳青少年文体交流中心区级及以上文化设施共4处;镇(街)级文化设施香云纱非遗博物馆、庆盛图书馆、二十涌图书馆、二十涌综合文化站、横沥岛图书馆、横沥岛综合文化站、科学园科创交流中心共7处;大湾区体育中心、南沙帆船运动中心、明珠湾体育中心区级及以上体育设施3处。


规划也提到,因为近期规划是至2025年,因此这么多项目十分具有紧迫性,要适时启动可行性研究、立项和建设实施等工作。近期布点的文化、体育设施需结合财政资金安排和城市各片区实际发展情况合理建设,可探索使用BOT(建设-运营-移交模式)、TOT(转让-运营-移交模式)等特许经营类投融资创新模式,积极引入社会资本,加快推进项目建设。
一起来看看比较期待的场馆是哪些,还有ta们的位置,主要是看看南沙市区的。





市民广场没双塔但有新项目
南沙市民广场双塔正式没戏了!本来南沙市民广场规划的科技馆和美术馆都已经不在了,南沙科技馆改去了慧谷西区大涌,另外本来在灵山岛的南沙大剧院也选择了在大涌,和南沙科技馆在对面。南沙美术馆则选择在了蕉门岛。
当然南沙市民广场没有双塔也有新的大项目,可以看到市民广场位置将新增一个粤港澳大湾区妇女儿童活动中心,这个可是湾区级别的项目,规模和等级都很高。
另外还有一个好消息,那就是坦尾立交旁边会新增一个湾区级别的大湾区全民健身中心、大湾区游泳馆。


二十涌板块超前建设、进港大道东是文化荒漠
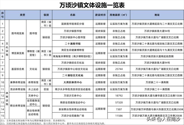
南沙二十涌板块要大开发了吗?正式印发的《广州市南沙区文化体育设施布点规划(2022—2035年)》中,二十涌图书馆、二十涌综合文化站两个项目被列为近期建设计划,意味着这两个项目将会优先开建。
不过现在二十涌板块貌似并没有多少人,楼盘也仅有一个,前几天才刚刚宣布开工。在这边建设新项目会不会太超前了一点。还好看规划是属于镇街级别的,规模和投入不会太大。
当然二十涌板块的规划还是挺上档次的,好几个场馆都是大湾区级别的,其中还有一个国家图书馆!
二十涌文体板块服务大湾区真的不是盖的!


原本规划在南沙货运码头的广东省文物考古标本馆(南沙博物馆)改了位置了,换成放在大角山海滨公园对面的位置。
感觉进港大道东和港前大道北的位置几乎就是文化荒漠啊,太可惜了,毕竟这个板块是南沙最早发展起来的板块之一,也是目前人口很多的地带。等地铁大饼等了好多年,现在文化体育配套也占不到便宜。













