抖音极速版产品体验报告
作为一款轻量级应用,抖音极速版通过创新的产品设计和智能算法,为用户带来了前所未有的沉浸式体验。本文将深入剖析抖音极速版的产品特点、用户反馈和市场表现,揭示其成功背后的关键因素,为产品经理和开发者提供宝贵的参考。

1.产品概述1.1体验环境

1.2产品简介
抖音极速版是一个轻量化的版本,在保留抖音核心功能的同时,融入用户激励体系,其slogan是“看视频领现金”,logo与抖音相似,在其底部添加了领现金及闪电的图标,突出极速版的特点。
1.3产品定位
与抖音不同,主要是通过用户激励体系来吸引下沉市场用户, 为下沉市场用户提供他们喜欢的视频,帮助利用碎片化时间娱乐有需求的群体。
1.4用户需求分析
(1)目标用户
下沉市场用户即三线以下城市、县镇及农村市场的用户
(2)目标用户特征
(3)用户画像





(4)用户需求分析
在下沉市场中,抖音极速版凭借其独特的优势,如安装包小、运行流畅以及丰富的用户激励机制,成功吸引了大量用户。其简洁的设计和快速的加载速度,使得即使在网络条件有限的情况下,用户也能畅快地浏览视频。同时,通过观看视频赚取现金、邀请好友获得奖励等机制,不仅增加了用户的粘性,还有效地扩大了用户群体。这些都是抖音极速版在下沉市场中取得成功的关键因素。
在碎片化时间里,下沉市场用户渴望找到既娱乐又能带来实惠的活动。抖音极速版精心打造的“看视频领现金”功能,完美契合了这一需求。用户每观看一个视频,都能获得一定的现金奖励,这些奖励可以累积并兑换成实际收益。这种创新的娱乐与收益相结合的模式,不仅让用户在闲暇时光中获得了乐趣,还为他们带来了实实在在的经济回报。此外,平台还经常推出一些节点性活动,如节日任务和主题活动等,用户参与这些活动也能获得丰厚的奖励,进一步提升了平台的吸引力和用户粘性。
(5)市场状况现状和分析

短视频市场规模:短视频用户与网民用户的高度重合表明短视频已成为互联网用户的主要娱乐和信息获取方式。数据显示,短视频行业活跃用户规模已超10亿,用户规模持续扩大,成为泛娱乐领域增长最快的行业。短视频行业的市场规模显示出强劲的发展势头。短视频平台在兴趣电商、本地生活等领域的布局也取得了显著成果,进一步提升了用户粘性。

用户规模:抖音与抖音极速版的去重活跃用户规模达到9.78亿,显示出其在短视频市场的主导地位。快手与快手极速版的去重活跃用户规模为5.87亿,虽然不及抖音,但在短视频领域仍具有重要影响力。

增长率:短视频行业整体保持稳步增长,用户规模超10亿,增速为9.0%,领跑泛娱乐领域。抖音和快手作为头部平台,流量聚集效应进一步加深,表明用户更倾向于使用这些平台。
2.产品分析2.1 产品结构图

抖音极速版结构较为清晰,将视频浏览高频需求置于一级入口,“看视频领现金”定位准确,将“赚钱”置于明显的一级入口且设置了两个入口,让用户能更容易找到。但是“红包”标志的入口可能会影响用户观感,设置一个能关闭的“红包”可能更加合理。

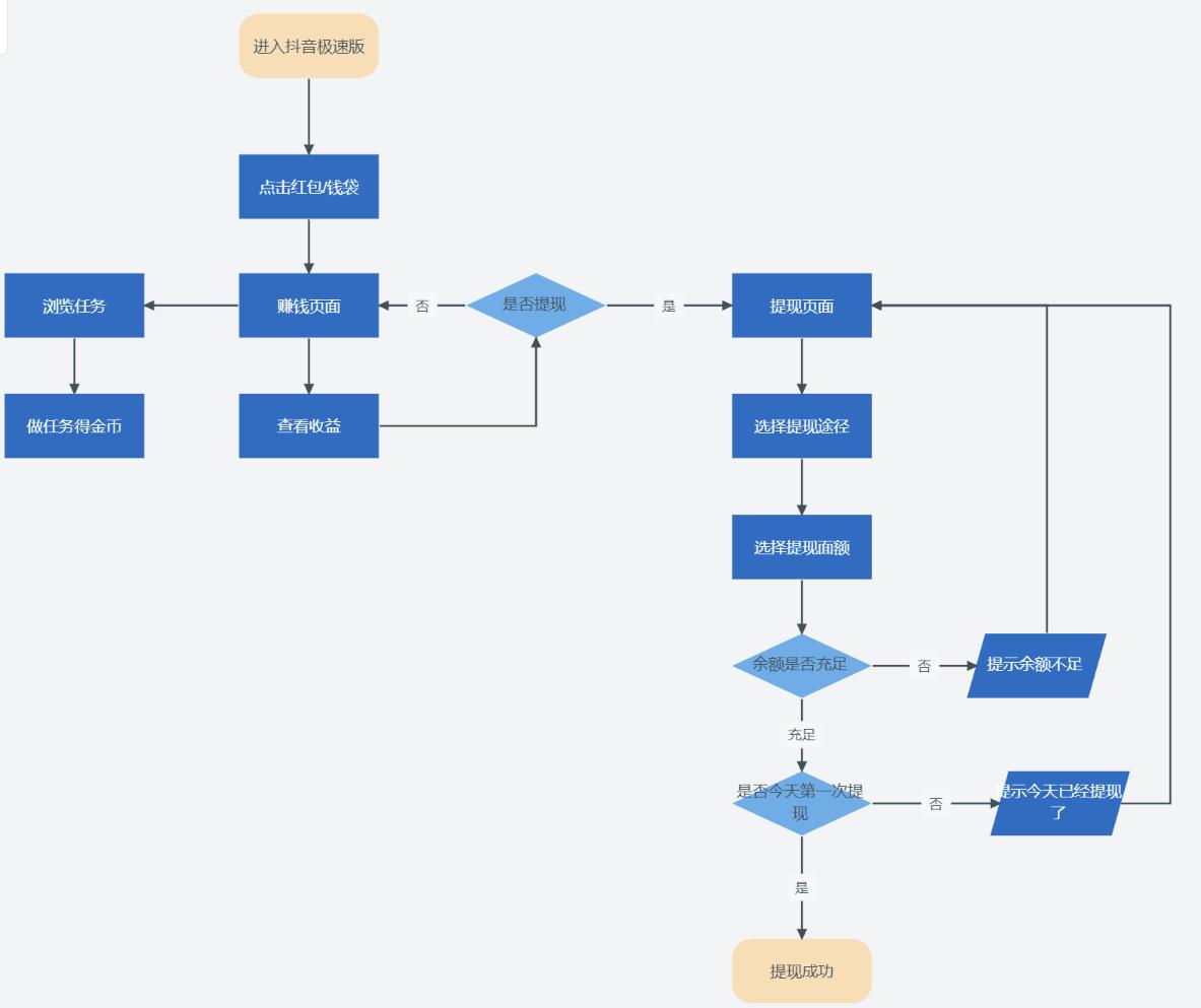
2.2 核心功能使用流程图
作为一个新用户进入抖音极速版

已登录用户进入赚钱入口

(1)用户角度
结构清晰,操作简单容易上手,进入抖音极速版就能看视频,看到醒目的图标就知道哪里可以“赚钱”,对新用户来说也不需要太多引导。提现步骤简单,全程只需要点点点。但是常用的提现途径较少,微信和支付宝提现两者都没有,而且对于银行卡提现绑定过于麻烦,不利于用户留存,降低了用户体验。
(2)产品角度
抖音极速版与抖音结构相似,添加了“赚钱”功能,来吸引下沉市场用户。用户不用登录就能满足自己的核心需求。
2.3 功能体验分析
2.3.1 宏观层面
抖音极速版的用户体验设计非常出色,能够快速满足用户的核心需求。用户在打开应用时,无需登录即可直接进入视频浏览界面,这种设计大大降低了用户的使用门槛,使用户能够迅速进入状态,开始享受短视频的内容。推荐页的视频内容丰富多样,涵盖了生活、娱乐、教育、科技等多个领域,满足了不同用户的观看需求。
抖音极速版的赚钱机制非常吸引人,用户可以通过多种方式赚取现金。主要的赚钱方式包括观看视频、签到、完成任务和邀请好友。观看视频是抖音极速版最基本的赚钱方式,用户每观看一定数量的视频,系统会奖励金币,这些金币可以累积并兑换成现金。签到奖励是每天签到可以获得50-100金币,连续签到7天可以获得额外奖励。完成平台发布的任务可以获得100-500金币不等,这些任务包括观看固定时长的视频、分享视频等。邀请好友是抖音极速版最有效的赚钱方式之一,每成功邀请一位新用户注册并使用抖音极速版,用户可以获得现金奖励。
2.3.2 具体层面
(1) 登录界面

① 登录界面设计
抖音极速版的登录界面设计非常清晰简洁,采用了现代化的UI设计,使得用户在使用过程中感受到舒适和便捷。登录界面主要由以下几个部分组成:
② 登录流程的便捷性
抖音极速版的登录流程非常便捷,用户只需几个简单的步骤即可完成登录。
③ 协议同意提示的优化
在用户输入手机号后直接点击验证登录时,会跳出提示框,提醒用户同意用户协议和隐私政策。这种设计非常友好,不会麻烦用户重新去点击那个小小的圆点。
(2)推荐页

推荐页中可以看到“赚钱”入口醒目并且有两个样式,一个是“红包”一个是“钱袋”,让用户容易理解这两个是“赚钱”入口。但是整个页面我认为有个不合理的点就是这个“红包”,“红包”可能会影响用户观感,添加一个能隐藏的“红包”更好。从产品的角度,“红包”的进度条就是为了激励用户持续看视频,增加用户使用时间。个人建议将二者中和,添加隐藏按钮,在不隐藏的情况下将“红包”改为半透明的。将选择给与用户,给他们更好的体验。
推荐页面长按会出现推荐、不感兴趣等,我认为不感兴趣按钮应该置顶。要加大按钮样式或者在其下方添加理由如相似过多、不喜欢等,这样不仅能推荐更精准的视频,还可以得到更精准的用户画像,吸引更多元化的用户。
(3)关注页

关注页方便了用户去关注他们想看的内容,当用户关注的作者发了新作品会发通知给用户,并且页面也会用红点提示用户。这样的设计一增加关注页的点击量,二增加用户粘性。进入关注页后会给用户呈现关注作者的作品或直播,而且直播也精准把握产品定位“看视频领现金”,用看直播的奖励吸引用户点击进入直播。
(4)“赚钱”页

抖音极速版的赚钱机制设计得非常直观和便捷,用户可以通过多种方式轻松进入赚钱页面。
点击“红包”或者屏幕中心底部的“赚钱”就能进入到赚钱页。在用户看视频时也会看到“红包”,“赚钱”在屏幕的中底部并且设计了一个钱袋样式十分显眼,突出“看视频领现金”的slogan。在赚钱页中有用户的收益以及日常任务。日常任务可以大大增加用户粘性、使用时间。
抖音极速版的提现机制设计得非常灵活,最小提现额度为0.3元,这对于大部分用户来说非常容易达到。然而,第二个提现档次为15元,难度相对较大。这种设计旨在鼓励用户持续使用应用,完成更多的任务和观看更多的视频,从而增加平台的用户粘性和使用时长。
对于那些收益在0.3元和15元之间的用户,抖音极速版提供了一个巧妙的解决方案。用户可以将这些不满15元的收益用于抖音商城的支付,既能带动抖音电商的发展,又不至于让这些用户失去兴趣和活力。
3.竞品分析3.1宏观层面分析
抖音极速版与快手极速版是短视频领域两大主流极速版应用,核心竞争对手包括彼此以及各自的标准版(抖音、快手)。这里主要与快手极速版对比
用户分层:抖音极速版与快手极速版均瞄准下沉市场及低配置设备用户,通过轻量化设计(安装包小、运行流畅)和网赚机制(看视频赚现金)吸引用户
3.2具体层面分析
(1)功能差异与优劣势
抖音极速版:
快手极速版:
抖音极速版更注重“赚钱”通过低门槛多途径来吸引用户;快手极速版注重用户体验虽然是极速版但是大多功能都没有阉割,拍摄入口与快手无异。
(2)UI与交互设计

建议:抖音极速版可以进一步优化元素的排列,使其更加清晰。例如,将不同提现方式之间的间距适当调整,避免视觉上的拥挤。


Ps: 左为抖音极速版,右为快手极速版
4.用户意见4.1 用户评分

下载量达到惊人的31.9亿,而且评分是4.9分(满分5.0)说明抖音极速版对目标用户的把握非常准确,精准解决了他们的需求,用户留存率高。
4.2 用户意见详情


卡顿问题,闪退问题以及ui丢失问题,这些问题需要技术人员做好设备适配以及优化。这些问题挺致命的,抖音极速版的目标用户就是下沉市场用户,轻量化设计没有做好的话会流失大量用户。


奖励过少问题。抖音极速版将奖励分发到各种任务上,所以看视频领到的金币就相对减少了,并且多数用户的核心需求是浏览视频,下一级需求才可能是领现金。有些用户可能是看宣传与实际不符才给出差评。我认为抖音极速版想要提高用户留存率就得提高奖励,主要是加大视频奖励的比重,提高用户体验,以提高自身产品的竞争力

当用户浏览视频时,会刷到某些激化矛盾的低质视频;用户自己发视频的没有敏感内容却没有过审核…这些都是审核规则不明确,审核员教育不过关。在审核方面,应加强审核力度,优化审核流程,加强培育审核员;在运营方面,吸引更优质的用户群体,使产品更具包容性,吸纳更多元的用户群体,为商业的持续发展创造更多可能。
5.如果我是PM(1)优化问题
下沉市场用户使用的机型一般比较落后,且内存比较小,做好优化和设备适配,会增加用户粘性。抖音极速版可通过优化内存使用;同时,提供设置选项让用户手动调整性能设置,如启用低端模式,降低图形质量,精简用户界面等,确保在低端设备上也能提供良好的用户体验,从而增强用户粘性。
(2)加强审核力度,优化审核流程
针对“男女对立”、“黄色”等内容存在审核不明、不严的问题,抖音极速版应细化审核标准,完善人工审核制度,建立多节点召回复核机制,利用AIGC辅助审核,加强内容管理与引导,建立应急处理机制,定期审查和更新审核流程。
(3)深耕下沉市场,促进电商发展
抖音极速版在下沉市场促进电商发展,可进一步深化邀请好友得现金或购物券的活动,鼓励社交裂变,增强用户粘性与消费频次。利用算法根据用户数据精准推荐高性价比商品,结合个性化营销活动提高购买转化率。加强与产业带合作,优化供应链,提供更具性价比的商品,并建立严格质量把控体系。开展社区团购与本地生活服务业务,与社区团长及本地商家合作,满足用户日常需求。借助短视频和直播开展内容营销与用户教育,激发购买欲望,提高购买决策效率。同时,借助数据分析工具深入了解用户行为特征和消费趋势,及时调整策略,更好地满足下沉市场用户需求。
6.总结
抖音极速版作为一款针对下沉市场用户的轻量化短视频应用,通过引入用户激励体系,如看视频领现金、邀好友得现金、拍视频赚现金等功能,成功吸引了大量三线以下城市、县镇及农村市场的用户。其产品结构清晰,操作简单,核心功能显眼,满足了用户在碎片化时间内的娱乐和赚钱需求。抖音极速版在市场上的表现也相当出色,下载量达到31.9亿,用户评分高达4.9分,显示了其在目标用户中的高受欢迎度和留存率。
然而,抖音极速版也面临一些挑战和问题,例如卡顿、闪退、UI丢失等技术问题,以及奖励过少等问题,这些都需要进一步优化和改进。此外,虽然抖音极速版在提现门槛和方式上具有优势,但提现额度的设计可能导致部分用户留存率降低。为了提升用户体验和市场竞争力,建议抖音极速版继续优化技术性能,增加奖励力度,特别是在视频奖励方面,以更好地满足用户的核心需求。同时,通过算法推荐性价比高的商品,利用用户激励机制促进电商发展,进一步深耕下沉市场,提升用户粘性和平台的综合竞争力。
这是产品小白第一次写产品体验报告,欢迎大家在评论区提出建议!!!
