河南:5亿!开封祥符现代化冷链物流综合基地及配套基础设施项目

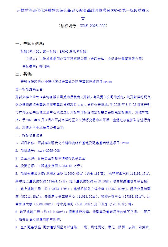
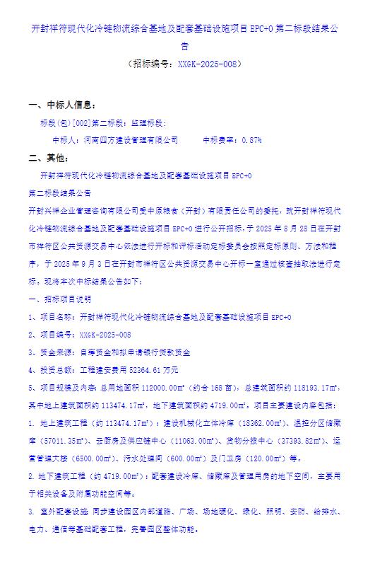
开封祥符现代化冷链物流综合基地及配套基础设施项目EPC+0结果公告


工程地点:项目位于开封市祥符区220国道以南,310国道以西。
建设内容及规模:总用地面积112000.00m(约合168亩),总建筑面积约118193.17m,其中地上建筑面积约113474.17m,地下建筑面积约4719.00m。项目主要建设内容包括:1.地上建筑工程(约113474.17m):建设机械化立体冷库(18362.00m)、温控分区储藏库(57011.35m)、云厨房及供应链中心(11063.00m)、货物分拨中心(37393.82m)、运营管理大楼(6500.00m)、污水处理间(600.00m)及门卫房(120.00m)等。2.地下建筑工程(约4719.00m²):配套建设冷库、储藏库及管理用房的地下空间,主要用于相关设备及附属功能空间等。3.室外配套设施同步建设园区内部道路、广场、场地硬化、绿化、照明、安防、给排水、电力、通信等基础配套工程,完善园区整体功能。
合作期限:根据合作协议约定(其中建设期720日历天)。
合作方式:本项目采用“EPC+O”模式。
招标范围:第一标段:工程总承包及运营(EPC+0),对工程设计、采购、施工、运营等阶段实行总承包,并对工程质量、安全、工期和造价等全面负责。第二标段:施工准备阶段、施工安装阶段(含缺陷责任期)、设备及材料全过程监理服务。
质量要求:第一标段:设计质量标准达到国家现行法律、法规及技术标准要求;施工质量标准达到现行有关施工质量验收规范要求,并经验收达到合格标准。第二标段:符合国家现行法律、法规、技术标准、及合同要求并达到验收合格标准。
标段划分:本项目共划分二个标段第一标段:EPC+0总承包标段第二标段:监理标段
建设工期:第一标段:720日历天第二标段:随施工工期及缺陷责任期
