《视听许可证》难获、监管日趋严格,视频行业遭广电总局猛踩刹车
近日大事频发,先有万科王石解甲归田,再是万达遭遇股债“双杀”,然而广电总局昨日的一纸通告更是让微博甚嚣尘上。
昨日(22 日)下午6点左右,广电总局发布通告称,针对“新浪微博”“ACFUN”、“凤凰网”等网站在不具备《信息网络传播视听节目许可证》的情况下开展视听节目服务,并且大量播放不符合国家规定的时政类视听节目和宣扬负面言论的社会评论性节目,国家新闻出版广电总局于近日发函责成属地管理部门,按照有关规定,采取有效措施关停上述网站上的视听节目服务,进行全面整改。

从事互联网视听节目服务需获《许可证》
公开资料显示,《互联网视听节目服务管理规定》由广电总局于2007年12月29日公布,从2008年1月31日起实施。
《互联网视听节目服务管理规定》称,从事互联网视听节目服务,应当依照本规定取得广播电影电视主管部门颁发的《信息网络传播视听节目许可证》或履行备案手续。未按照本规定取得广播电影电视主管部门颁发的《许可证》或履行备案手续,任何单位和个人不得从事互联网视听节目服务。
所谓的互联网视听节目服务,是指制作、编辑、集成并通过互联网向公众提供视音频节目,以及为他人提供上载传播视听节目服务的活动。

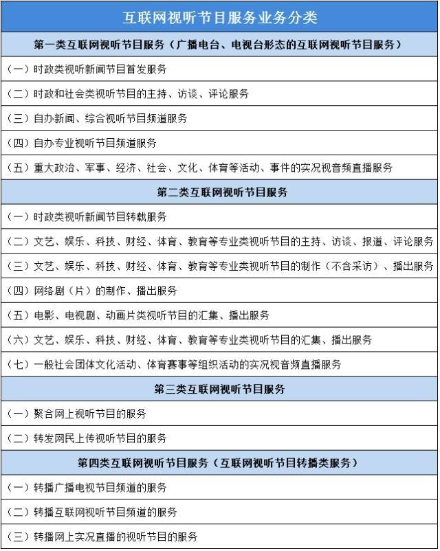
如图显示,网络视听节目服务分为四大类,共17种。这些类别以外的属于“非节目类视频”。例如,网站用户上传普通家庭影像、风光、宠物等视频,不受“节目类视频”规定限制。
558家单位获《许可证》,微博、A站不在其列
截至2016年12月31日,一共有588家单位获得了《信息网络传播视听节目许可证》,588这个数字自2016年5月以来就没有增加,名单显示,持证单位多为电视台、报纸等。
而微博、A站、凤凰网上面并没有《信息网络传播视听节目许可证》的公示,因此遭到广电总局的点名。
公开资料显示,微博曾于2013年参与一下科技的B轮融资,使一下科技旗下的“秒拍”成为微新浪博官方独家短视频应用。但微博投资的“一下科技”(拥有产品“一直播”、“小咖秀”、“秒拍”)亦没有视听许可证。

此前,一下科技副总裁陈太锋在接受采访时表示,“视听证”已经成为整个行业的最大门槛,各家的做法都是采取曲线救国的方式,即收购一家有牌照的公司或与他们合作来解决。据他透露,目前视听牌照的价格已经炒到2000多万元。
今年2月 ,《IT时报》透露, 视听许可证“市价”已经被炒到3500万元以上,据2000万价格的时候仅过去半年。
因此,微博的视频业务自从2014年4月以来一直处于无证经营状态。
祸不单行:微博股价大跌市值蒸发10亿美元,再遭美律所调查
总局通知过后,当晚微博、新浪股价应声大跌。微博(Nasdaq:WB)跌6.12%,盘中一度重挫逾10%,最终报72.25美元,新浪(Nasdaq:SINA)跌4.83%,报87.49美元,而凤凰新媒体也未能幸免于难,(NYSE:FENG)跌2.55%,报2.68美元。
面对应声下跌的股价,微博及时给予了回应,微博管理员发布公告称,称根据广电总局规定,只有取得《信息网络传播视听节目许可证》的微博用户,才能上传视听节目,否则用户不能上传视听节目。不过,微博用户上传非节目类视频不受影响。
祸不单行的是,微博还因为股价暴跌遭受至少两家美国律师事务所的调查。据Johnson & Weaver和Levi & Korsinsky公司称,它们已经对微博发起调查,以查明其是否违反了美国联邦证券法。
至此微博市值一夜之间蒸发约10亿美元(约合人民币68亿元)。
广电总局猛踩刹车,视频行业监管日趋严格
此事一出,可谓是给高歌猛进的微博一记当头棒喝,在此之前无论是微博的股价还是财报都表现的非常亮眼。

今年二月,微博发布 2016 年第四季度及全年财报,微博全年总营收同比增长 45%,达 43.83 亿元人民币,全年净利润大幅增长 180%。更是推动了微博的股价大涨,届时,市值已达113亿美元,超越Twitter的111亿美元,而这也是微博首次在收盘时市值超越Twitter。
而推动其营收快速增长的一大原因,便是其在短视频和移动直播上的深入布局。
今年3月微博与NBA达成合作,专注于比赛短视频以及赛事周边花絮。4月,微博上线了具有短视频功能的“微博故事”,加码短视频领域的竞争。就在几天前,超级红人节刚刚落幕,而视频与直播也是微博网红变现的主要方式之一。
广电总局的通告给当下正火的短视频猛踩了一脚刹车,广电总局官网显示,按照《互联网视听节目服务管理规定》第8条规定,申请许可证的单位应当同时具备8个基本条件,其中一条是“具备法人资格,为国有独资或国有控股单位。
另外,注册资本应在1000万元以上。其中,提供新闻、影视剧、文娱、专业等多种内容视听节目服务的,注册资本应在2000万元以上。
进入2017年,随着短视频的快速发展,在监管层面也越来越受到关注。视频行业监管日趋严格,获得《许可证》的资格更是难上加难,站在风口上的短视频未来会如何发展还有待观察。
「 精彩回顾 」
专为记者打造的平台
行业资讯 | 传媒大咖 | 传媒动态

微信勾搭小助理:lanjingzhuli商务合作:
上海:13262550281
北京:18515503093
